ABLIC S-191Ex Window Voltage Detectors

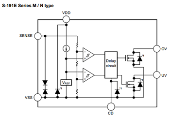
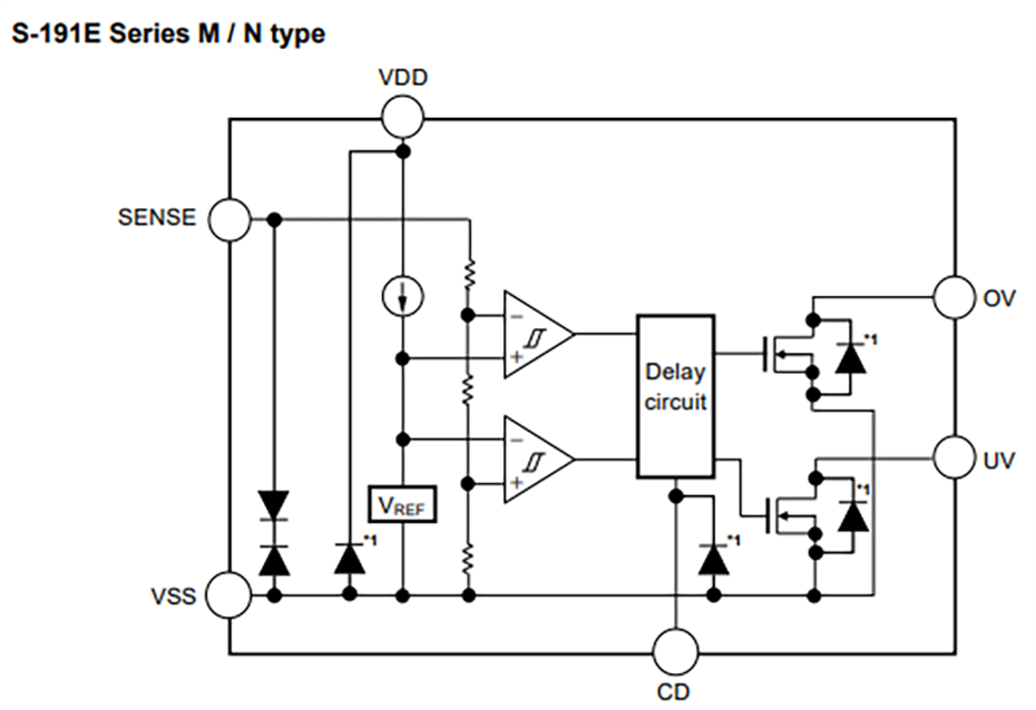
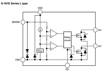
ABLIC S-191Ex Window Voltage Detectors are developed using CMOS technology and feature high accuracy that detects undervoltage and overvoltage. These S-191Ex detectors fix detection voltage and release voltage with an accuracy up to ±2.0%. The voltage detectors consist of a SENSE pin that has a built-in reverse connection protection circuit that reduces current in the SENSE pin during reverse connection. These S-191Ex voltage detectors withstand 45V load dump and are AEC-Q100 qualified. The voltage detectors are lead (Sn 100%) and halogen-free. Typical applications include overvoltage detection of power supply for automotive electric components, automotive battery voltage detection, and for automotive use.

Features

  • Detection voltage:
    • 4V to 10V (0.05V step) undervoltage detection voltage
    • 16V to 18V (0.1V step) overvoltage detection voltage
  • Detection voltage accuracy:
    • Up to ±2% under-voltage detection voltage
    • Up to ±2% overvoltage detection voltage
  • ±20% (CD = 3.3nF) release delay time accuracy
  • 0.9μA current consumption
  • Nch open-drain output form
  • Built-in reverse connection protection circuit
  • 3V to 36V operating voltage range
  • Operating temperature range:
    • -40°C to 125°C for S191ExxxxA series
    • -40°C to 105°C for S191ExxxxH series
    • -40°C to 150°C for S191ExxxxS series
  • Withstand 45V load dump 
  • AEC-Q100 qualified
  • Lead (Sn 100%) and halogen-free

Applications

  • Overvoltage detection of power supply for automotive electric component
  • Automotive battery voltage detection
  • For automotive use (car body, headlight, ITS, accessory, car navigation system, and car audio system)

Block Diagrams

Published: 2023-11-06 | Updated: 2024-01-18