Allegro MicroSystems APS12202 & APS12212 Precision Hall-Effect Latches

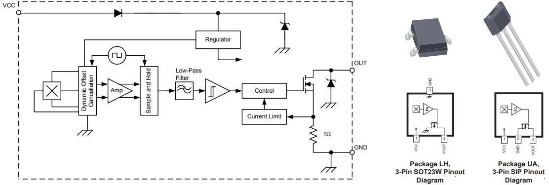
Allegro MicroSystems APS12202 and APS12212 Precision Hall-Effect Latches are extremely temperature-stable and stress-resistant sensor ICs that are ideal for extended temperature range operations (up to 150°C). The dynamic offset cancellation in these latches allows for enhanced high-temperature performance. This reduces the residual offset voltage normally caused by device package overmolding, temperature dependencies, and thermal stress. The APS12202 and APS12212 hall-effect latches are identical except for their magnetic switch points. These latches are equipped with a voltage regulator, a Hall voltage generator, a small-signal amplifier, chopper stabilization, and a Schmitt trigger on a single chip. 

The APS12202 and APS12212 latches offer superior temperature stability, output short-circuit protection, reverse battery protection, and solid-state reliability. The two package styles, the 3-pin SOT23W low-profile surface-mount package and a 3-pin SIP P for through-hole mounting, provide a magnetically optimized package for most applications. Typical applications include industrial motors/encoders, commutation/index sensing, BLDC motors, fan motors, home applications, power tools, and industrial equipment.

Features

  • Symmetrical switch points
  • Resistant to physical stress
  • Superior temperature stability
  • Output short-circuit protection
  • Reverse battery protection
  • Operation from the unregulated supply
  • Solid-state reliability
  • Small package size
  • AEC-Q100 automotive qualified

Applications

  • Industrial motor/encoders
  • BLDC motors
  • Fan motors
  • Power tools
  • Commutation/index sensing
  • Home applications
  • Industrial equipment

Specifications

  • 26.5V supply voltage VCC 
  • -20V reverse battery voltage VRCC 
  • 26V output off voltage VOUT
  • –40°C to 150°C operating ambient temperature TA 

Functional Block Diagram with Package Pinouts

Block Diagram - Allegro MicroSystems APS12202 & APS12212 Precision Hall-Effect Latches
Published: 2023-04-27 | Updated: 2025-03-03