Analog Devices Inc. ADM7171 Evaluation Board
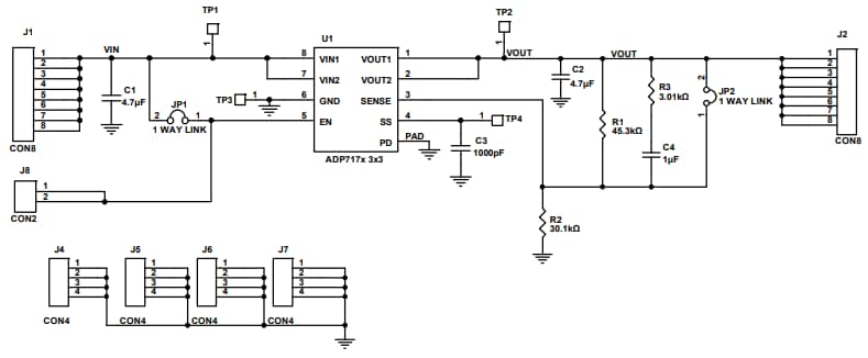
Analog Devices Inc. ADM7171 Evaluation Board evaluates the functionality of the ADM7171 linear regulator. The board demonstrates simple device measurements like line and load regulation, dropout, and ground current using a single voltage source, a voltmeter, an ammeter, and load resistors. The ADM7171 evaluation board operates within a 2.3V to 6.5V input voltage range and provides a 1A output current. This evaluation board offers the adjustment of the output voltage with two external resistors from any fixed output voltage option.Features
- Evaluates the functionality of the ADM7171 linear regulator
- Adjustable output voltage using two external resistors
- 2.3V to 6.5V input voltage range
- 1A output current
- -0.5% output voltage accuracy
- -40°C to +125°C operating temperature range
Applications
- Regulation of noise-sensitive applications
- ADC and DAC circuits
- Precision amplifiers
- PLLs/VCOs
- Clocking ICs
- Communications and infrastructure
- Medical and healthcare
- Industrial and instrumentation
Schematic Diagram
Published: 2020-02-04
| Updated: 2024-09-09
