Analog Devices Inc. EVAL-CN0398-ARDZ Evaluation Board

Analog Devices Inc. EVAL-CN0398-ARDZ Evaluation Board features the Arduino Shield form factor for rapid prototyping of the CN0398 Smart Agriculture pH and Soil Moisture Measurement system. Water is a huge expense for farmers and greenhouses. If plants already have sufficient moisture levels, why should farmers and greenhouse owners continue to water the plants? The CN0398 Smart Agriculture pH and Soil Moisture Measurement system makes two critical measurements when it comes to the health of plants. This system takes measurements in the soil to determine when to water and which nutrients need to be added to balance the pH for optimal plant growth.

Features

  • Complete Soil Moisture, pH, and Temperature Measurement
  • Low power
  • Single supply
  • Arduino-compatible form factor
  • Designed to work with the EVAL-ADICUP360 Development Board

Required Equipment

  • EVAL-CN0398-ARDZ Evaluation Board
  • EVAL-ADICUP360 Development Board
  • PC with a USB port and Windows 7 (32-bit) or higher
  • Serial Terminal Software (Putty/TeraTerm or similar)
  • 7V to 12V, 1A DC power supply or equivalent
  • 3-wire moisture sensor
  • pH sensor
  • PT100 RTD resistance temperature detector

Test Setup

Analog Devices Inc. EVAL-CN0398-ARDZ Evaluation Board

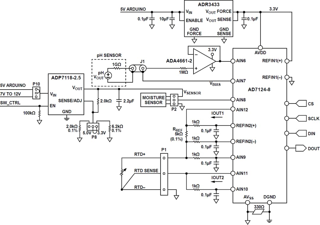
Simplified Schematic

Schematic - Analog Devices Inc. EVAL-CN0398-ARDZ Evaluation Board
Published: 2016-09-06 | Updated: 2022-03-11