Analog Devices Inc. LT3154 High-Performance Buck-Boost DC/DC Converter

Analog Devices Inc. LT3154 High-Performance Buck-Boost DC/DC Converter is a 6A low noise, highly efficient, high current, buck‑boost DC/DC converter that operates from input voltages above, below, or equal to the regulated output voltage. Advanced topology provides continuous transfer through the operating modes. VIN operation from 1.8V to 5.5V offers flexibility for various power sources, and the output voltage is adjustable between 1.8V to 5.5V. Housed in a thermally enhanced 3mm2 x 0.75mm, 16-lead LQFN package, the Analog Devices Inc. LT3154 DC/DC Converter is a simple solution with minimal external components required.

LT3154 can be configured to operate from a 2.2MHz internal oscillator to minimize external components. The oscillator offers programming between 400kHz and 4MHz to optimize applications for high efficiency or small footprints. In the case of noise-sensitive circuits, the oscillator can be synchronized to an external clock. Selectable Burst Mode operation reduces the quiescent current to 15μA, ensuring high efficiency across the entire load range. The VIN start-up threshold (UVLO) can be adjusted for various input sources. An internal or externally programmable soft-start limits the inrush current during start-up. Other features include <1μA shutdown current, short circuit protection, and thermal overload protection.

Features

  • Single inductor, low noise buck-boost architecture
  • Wide 1.8V to 5.5V VIN range 
  • Adjustable 1.8V to 5.5V VOUT range
  • 5A continuous output current with VIN>VOUT
  • Up to 95% efficiency
  • Selectable internal 2.2MHz fixed frequency
  • Adjustable and synchronizable up to 4MHz
  • Burst Mode® IQ of 15µA for high efficiency at light loads
  • Programmable soft-start and VIN UVLO
  • Simple solution with minimal external components
  • 16-lead (3mm × 3mm × 0.75mm) LQFN package
  • Moisture Sensitivity Level (MSL) 3
  • RoHS compliant

Applications

  • Portable inventory terminals
  • Handheld computers
  • Medical and industrial instruments
  • Wireless RF transmitters
  • Backup power applications
  • Battery powered systems

Specifications

  • Operating junction temperature ranges
    • -40°C to +125°C for LT3154E and LT3154I
    • -40°C to +150°C for LT3154J
  • 1.8V to 5.5V I/O operating voltage range
  • 0.98V to 1.02V feedback voltage range
  • 20mA typical PWM mode VIN no-load current
  • 25µA maximum VIN sleep quiescent current, 15µA typical
  • 2µA maximum VOUT sleep quiescent current, 1µA typical
  • 2µA maximum VIN shutdown current, 0.5µA typical
  • 25µA maximum VIN current in UVLO, 8µA typical
  • EN/UVLO pin threshold range
    • 1.16V to 1.24V rising
    • 1.06V to 1.14V falling
    • 0.2V to 1.05V shutdown
  • 50nA maximum EN/UVLO pin input leakage current, 1nA typical
  • Switch operation
    • Inductor current limits
      • 5.5A to 8.7A average range
      • 8A to 11A peak range
      • -1.5A to -0.9A reverse range
    • ±0.25A IZERO current
    • MOSFET RDS(ON)
      • 18mΩ typical low side
      • 25mΩ typical high side
    • MOSFET leakage current
      • 2µA maximum low side, 0.05µA typical
      • 10µA maximum high side, 0.1µA typical
  • Oscillator operation
    • 0.4MHz to 4MHz switching frequency range
    • 83% to 93% maximum boost duty cycle
    • 0% minimum duty cycle
    • 0.5MHz to 4MHz SYNC/MODE applied clock frequency range
    • 75ns minimum SYNC/MODE high/low pulse width
    • SYNC/MODE input logic level
      • 1.5V minimum high
      • 0.5V maximum high
    • 50nA maximum SYNC/MODE input leakage current, 1nA typical
  • 2.2ms typical soft-start period
  • 1.0V typical external soft-start regulation voltage
  • Voltage GM Amp
    • 50nA maximum feedback pin input current
    • ±12µA typical VC source/sink current
    • 110µS typical error amplifier transconductance

Typical Application

Application Circuit Diagram - Analog Devices Inc. LT3154 High-Performance Buck-Boost DC/DC Converter

Block Diagram

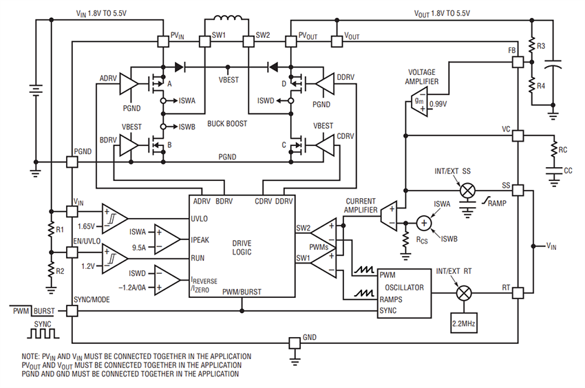
Block Diagram - Analog Devices Inc. LT3154 High-Performance Buck-Boost DC/DC Converter
Published: 2023-03-07 | Updated: 2023-03-15