Analog Devices Inc. LTC3306 Synchronous Step-Down Regulators

Analog Devices Inc. LTC3306 Synchronous Step-Down Regulators are very small, high efficiency, low noise, monolithic synchronous step-down DC/DC converters capable of providing a 1.75A (maximum) average output current from a 2.25V to 5.5V input supply. These regulators achieve fast transient responses and precise regulation in a tiny solution size utilizing a constant frequency, a peak current mode control at 2MHz switching frequency, and a minimum on-time of 22ns. Available modes include Forced Continuous Mode for lower noise or Low Ripple Burst Mode® operation for higher efficiency at light loads.

Available with an external resistor programmable output or fixed output voltages from 500mV to 3.65V in 50mV increments, the LTC3306 provides 100% duty cycle operation that delivers very low dropout voltage. Other features include a high-precision PGOOD output, a
precision enable threshold, output overvoltage protection, thermal shutdown, and output short-circuit protection. The Analog Devices Inc. LTC3306 Synchronous Step-Down Regulators are available in a 6-pin 1.6mm × 1mm, 0.5mm pitch WLCSP package.

Features

  • Low Ripple Burst Mode or Forced Continuous Mode of operation
  • High efficiency
    • 30mΩ NMOS
    • 100mΩ PMOS
  • Peak Current Mode control
  • Wide bandwidth
  • Fast transient response
  • Safely tolerates inductor saturation in overload
  • Precision 400mV enable threshold
  • Low shutdown current (1μA)
  • Internal compensation
  • Internal soft-start
  • Power good output
  • Tiny WLCSP package and a few tiny external components yield a complete solution size of 9mm2

Applications

  • General-purpose, industrial, and GSM supplies
  • Distributed DC power systems (POL)
  • FPGA, ASIC, and µP core supplies

Specifications

  • Voltage ranges
    • 2.25V to 5.5V input (VIN)
    • 0.5V to 3.65V output (VOUT) with ±1.0% accuracy
  • 2MHz typical switching frequency
  • 400mV enable threshold
  • 22ns minimum on-time
  • 0.25ms to 3ms soft-start duration
  • -40°C to +125°C operating junction temperature range

Typical Application

Application Circuit Diagram - Analog Devices Inc. LTC3306 Synchronous Step-Down Regulators

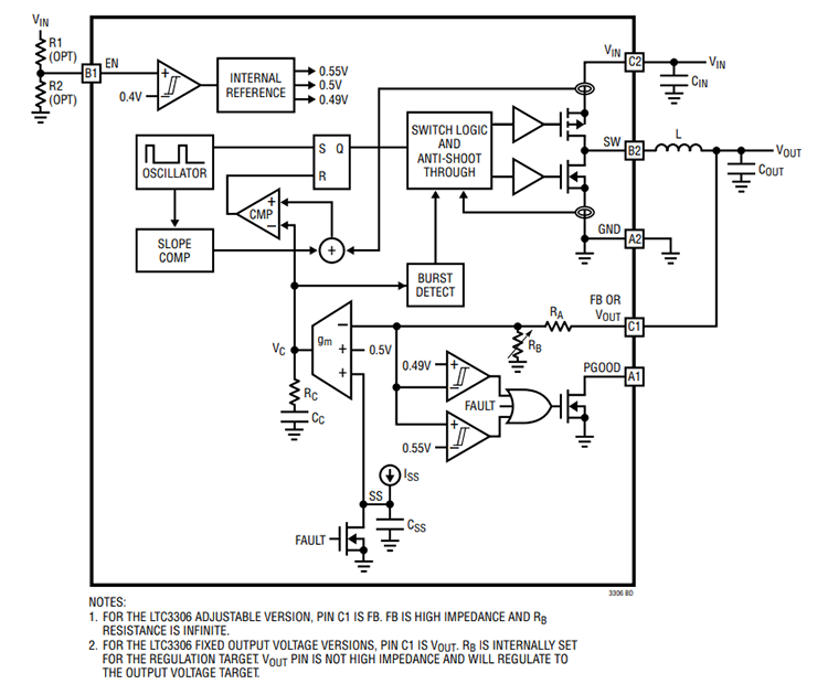
Block Diagram

Block Diagram - Analog Devices Inc. LTC3306 Synchronous Step-Down Regulators
Published: 2023-02-27 | Updated: 2024-03-26