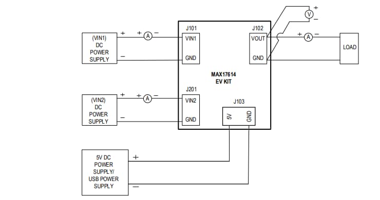
Analog Devices / Maxim Integrated MAX17614EVKIT Evaluation Kit
Analog Devices MAX17614EVKIT Evaluation Kit is a fully assembled and tested circuit board designed to evaluate the MAX17614 ideal diode/power source selector in a 20-pin TQFN-EP package. The kit enables two power sources to be connected as inputs, and the load gets power from the higher voltage power source for ideal diode applications. For power source selector applications, the load receives power from either of the two power sources by driving respective EN pins.The ADI MAX17614EVKIT Evaluation Kit configurations permit independent settings for the two instances to establish adjustable overvoltage, undervoltage, reverse current blocking, and three current-limit types (auto-retry, continuous, and latch-off) with different programmable current-limit thresholds (from 0.15A to 3A).
Features
- 4.5V to 40V operating input voltage range (remove the TVS diodes D101, D201, and open jumpers JU101, JU201 to extend the operating range up to 60V)
- 40V TVS diodes (D101 and D201) across the input terminals
- Schottky diode (D103) across the output terminals
- Evaluates Undervoltage Lockout (UVLO1, UVLO2), Overvoltage Lockout (OVLO1, OVLO2), three current-limit types, and current-limit thresholds
- UVLO programmed to 4.5V for both input voltages
- OVLO programmed to 40.2V for both input voltages
- Internally pulled-up active high enable inputs
- Jumper-configurable current limits (selected as 0.3A by default)
- Jumper-configurable (JU102, JU202) current-limit types (selected as auto retry by default)
- Programmable startup blanking times (C103, C203)
- Fault indication signals (UVOV1, UVOV2, FLAG1, FLAG2)
- Proven PCB layout
- Fully assembled and tested
Required Equipment
- MAX17614 EV kit
- Two 60V, 4A DC power supplies
- Multimeters
- Adjustable load (0A to 3.5A)
- USB power source or 5V DC power supply
Additional Resources
Configuration Diagram
PCB Layout
Published: 2023-07-28
| Updated: 2023-08-02
