Analog Devices / Maxim Integrated MAX25460 Automotive 1.5A Step-Down Converters

Analog Devices MAX25460 Automotive 1.5A Step-Down Converters integrate a high-efficiency, automotive-grade, step-down converter, a USB BC1.2 host charger emulator, and high-bandwidth USB protection switches in one package. The MAX25460 is built for automotive USB 2.0 host applications. Additionally, the device includes a USB load current-sense amplifier and a configurable feedback adjustment circuit that supplies automatic USB voltage compensation for voltage drops in captive cables often found in automotive applications.

The ADI MAX25460 Converters limit the USB load current using a fixed internal peak-current threshold and a user-configurable external current-sense USB load threshold. The MAX25460 is optimized for 2.2MHz operation allowing optimization of efficiency, noise, and board space based on the application requirements. The DC-DC converter integrates a high-side MOSFET and uses a low forward-drop freewheeling Schottky diode for rectification. The device supplies a small low-side N-channel switch to maintain a fixed frequency under light loads. The IC includes an external SYNC input/output and can be configured for spread-spectrum operation.

The MAX25460 enables flexible configuration and advanced diagnostic options for standalone and supervised applications. The device can be programmed using external programming resistors or internal I2C registers through the I2C bus.

The MAX25460 is housed in a small 4mm x 5mm 24-pin TQFN package and is intended to minimize required external components and layout area.

Features

  • Optimal USB charging and communication for portable devices
    • User-programmable voltage gain adjusts output for up to 474mΩ cable resistance
    • User-programmable USB current limit
    • Supports USB BC1.2 CDP and SDP modes
    • Compatible with USB on-the-go specification and Apple CarPlay®
  • Low-noise features prevent interference with AM band and portable devices
    • Fixed-frequency 2.2MHz operation
    • Fixed-Pulse-Width Modulation (PWM) option at no load
    • Spread spectrum for Electromagnetic Interference (EMI) reduction
    • SYNC input/output for frequency parking
  • One-chip type-A solution directly from a car battery to a portable device
    • 1GHz bandwidth USB 2.0 data switches
    • 4.5V to 28V (40V load dump) operating voltage
    • 5V to 6V, 1.5A output capability
  • Robust design keeps vehicle systems and portable devices safe in an automotive environment
    • Short-to-battery protection on VBUS, HVD± pins
    • Advanced diagnostics through I2C bus
    • ±15kV Air/±8kV Contact ISO 10605 (330pF, 2kΩ)
    • ±15kV Air/±8kV Contact IEC 61000-4-2 (150pF, 330Ω)
    • Overtemperature protection and warning
    • -40°C to +125°C operating temperature range

Applications

  • Automotive radio and navigation
  • USB Port for host and hub applications
  • Automotive connectivity/telematics

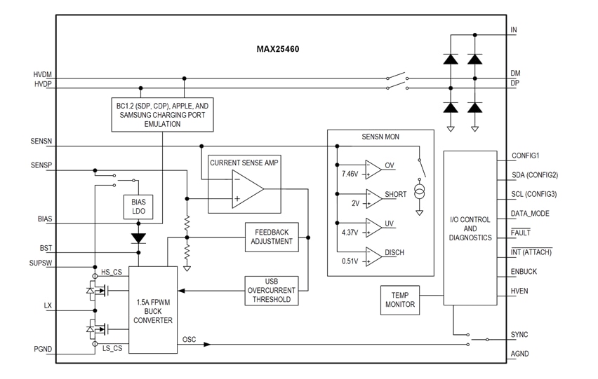
Simplified Block Diagram

Block Diagram - Analog Devices / Maxim Integrated MAX25460 Automotive 1.5A Step-Down Converters

Detailed Block Diagram

Block Diagram - Analog Devices / Maxim Integrated MAX25460 Automotive 1.5A Step-Down Converters
Published: 2023-07-17 | Updated: 2023-09-04