Analog Devices / Maxim Integrated MAXM17572 Himalaya uSLIC Step-Down Power Module

Analog Devices Inc. MAXM17572 Himalaya uSLIC Step-Down Power Module is a high-efficiency, synchronous Himalaya step-down DC-DC power module. The power module features an integrated controller, MOSFETs, compensation components, and an inductor (works over a wide input voltage range). The low-profile, compact, 12-pin 3.5mm2 x 2.3mm uSLIC packaged module operates from 4.5V to 60V input and delivers up to 1A output current over a 0.9V to 12V programmable output voltage range.

The MAXM17572 employs a peak-current-mode control architecture and offers a programmable switching frequency, RESET output voltage monitoring, adjustable input undervoltage lockout, and a programmable softstart. The module also features hiccup-mode overload protection and a thermal shutdown function. ADI MAXM17572 significantly reduces design complexity and manufacturing risks while offering a true “plug-and-play” power supply solution, reducing the time-to-market.

Features

  • Easy to use
    • Wide 4.5V to 60V input range
    • Adjustable 0.9V to 12V output
    • ±1.2% feedback accuracy
    • Up to 1A output current
    • Internally control loop compensated
    • All ceramic capacitors
  • Robust operation
    • Over-temperature protection
    • Hiccup overcurrent protection
  • Temperature ranges
    • -40°C to +125°C industrial ambient operating
    • -40°C to +150°C junction
  • Flexible design
    • PWM mode of operation
    • Adjustable frequency with external frequency synchronization (400kHz to 2.2MHz)
    • Programmable soft-start
    • Open-drain power good output (RESET Pin)
    • Programmable EN/UVLO threshold
    • Auxiliary bootstrap supply (EXTVCC) for improved efficiency
  • Complies with CISPR32 (EN55032) Class B Conducted and Radiated Emissions

Applications

  • Industrial power supplies
  • Distributed supply regulation
  • FPGA and DSP point-of-load regulators
  • Base station point-of-load regulators
  • HVAC and building control

Videos

Typical Application Circuit

Application Circuit Diagram - Analog Devices / Maxim Integrated MAXM17572 Himalaya uSLIC Step-Down Power Module

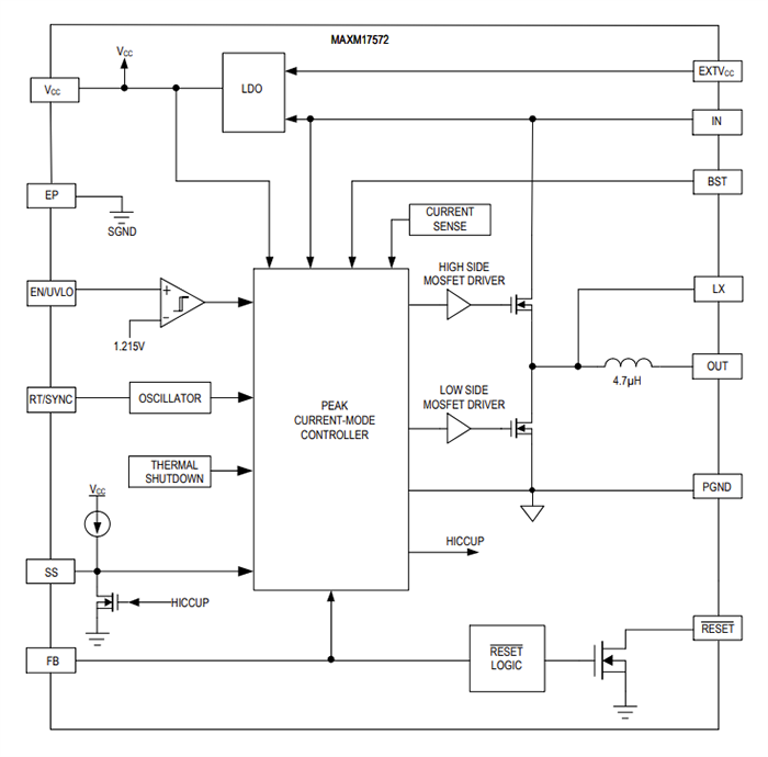
Functional Block Diagram

Block Diagram - Analog Devices / Maxim Integrated MAXM17572 Himalaya uSLIC Step-Down Power Module
Published: 2023-06-22 | Updated: 2023-10-24