Analog Devices / Maxim Integrated MAX16550B Integrated Protection IC
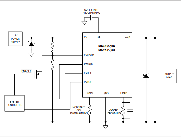
Analog Devices Inc. MAX16550B Integrated Protection IC features an integrated low-resistance MOSFET and lossless current-sense circuitry with SMBus/PMBus™ control and reporting. The ADI IC provides a solution for the distribution, control, monitoring, and protection of a system's 12V power supply. An internal LDO provides supply voltage for the protection IC. The IC initiates the startup and is designed to provide a controlled, monotonic startup if no fault is detected. Programmable soft-start ramp and delay is implemented to limit the in-rush current during startup.Features
- Two options:
- MAX16550A 30A protection with 8A startup
- MAX16550B 30A protection with 16A startup
- High-density (4mm x 4.5mm for 30A) less than 25% of the board area of conventional solutions
- Monolithic integration of Power, Control, and Monitoring
- Integrated power MOSFET with 1.9mΩ total resistance in 12V power path (RDS(ON) including package)
- Integrated lossless, precise current sensing
- Integrated LDO provides VDD supply (1.8V bias supply)
- Enables advanced system power management — PMBus/SMBus telemetry with extensive status monitoring and reporting
- Load Current Indicator (ILOAD) Pin provides analog output current reporting with high accuracy
- Programmable soft-start for inrush current limiting
- Increases power-supply reliability with IC SelfProtection features
- Very fast fault detection and isolation
- VIN to VOUT short protection during startup
- Overtemperature protection
- Three levels of overcurrent protection
- Programmable moderate OCP
- Programmable severe OCP provides isolation < 5µs
- Fail-safe safe OCP provides isolation < 250ns
Applications
- Integrated protection IC on 12V
- Circuit breaker/E-fuse, hot swap
Block Diagram
Published: 2021-05-04
| Updated: 2023-04-13
