Analog Devices / Maxim Integrated MAX20330 Programmable OVP Control PMIC

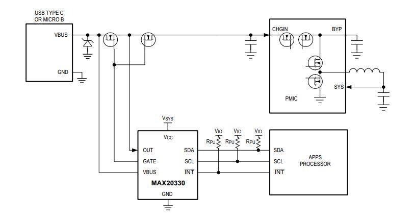
Analog Devices MAX20330 Programmable Overvoltage (OVP) Control Power Management IC (PMIC) is a controller with the VBUS impedance detection function. The VBUS impedance detection can detect the soft short and warn the user about the potential connector overheating. The MAX20330 PMIC drives an external low RON path for the device that requires a flexible and adjustable OVLO threshold. This overvoltage controller is designed with a built-in charge pump to drive a single or dual back-to-back external N-channel MOSFET with a low RON (10mΩ max). The MAX20330 OVP controller features 100ns ultra-fast turn-off time and thermal shutdown protection.

The Analog Devices MAX20330 Programmable Overvoltage PMIC input voltage ranges from 2.7V to 36V and operates within -40ºC to 85°C extended temperature range. This PMIC is available in an 8-bump (0.35mm pitch, 1.77mm x 1.03mm) Wafer-Level Package (WLP) and is ideal for smartphones, tablets, phablets, and desktops.

Features

  • Protects high-power portable devices
    • 2.7V to 36V wide operating input voltage protection range
    • 100ns ultra-fast turn-off time
    • Built-in charge pump to drive external N-MOSFET
  • Flexible overvoltage protection design
    • I2C adjustable overvoltage protection trip level
    • Wide adjustable OVLO threshold range from 4V to 24V (168 steps)
    • 6.8V±2% preset internal accurate OVLO thresholds
  • Additional protection features increase system reliability
    • VBUS short detection
    • Soft-start to minimize in-rush current
    • Internal 15ms startup debounce
    • Thermal shutdown protection
  • Space-saving package
    • 8 bump 0.35mm pitch 1.77mm x 1.03mm WLP

Applications

  • Smartphones
  • Tablets
  • Phablets
  • Desktops

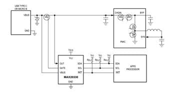
Functional Block Diagram

Block Diagram - Analog Devices / Maxim Integrated MAX20330 Programmable OVP Control PMIC

Typical Application Circuits

Published: 2018-08-07 | Updated: 2023-04-25