Analog Devices / Maxim Integrated MAX33053E 2Mbps CAN Transceiver

Analog Devices MAX33053E 2Mbps Control Area Network (CAN) Transceiver is a 3.3V transceiver with integrated protection for industrial applications. The MAX33053E transceiver features a Silent (S) pin that enables and disables the transmitter for applications where only reception is required. This transceiver comes with extended ±65V fault protection for equipment that requires overvoltage protection. The MAX33053E transceiver also incorporates a high ±25kV ESD Human Body Model (HBM) and ±25V input Common Mode Range (CMR). This CMR exceeds ISO11898 specification of -2V to 7V. The Analog Devices MAX33053E CAN transceiver provides a low-current standby mode, 1.62V to 3.6V Logic-Supply (VL) range, and a slow slew rate to minimize EMI. Typical applications include programmable logic controllers, industrial automation, building automation, instrumentation, smart grid equipment, drone, and motor control.

Features

  • Integrated protection increases robustness
    • ±65V fault tolerant CANH and CANL
    • ±25kV ESD HBM (Human Body Model)
    • ±25V extended Common Mode Input Range (CMR)
    • Transmitter dominant timeout prevents lockup
    • Short-circuit protection
    • Thermal shutdown
  • Family provides flexible design options
    • Slow slew rate to minimize EMI
    • Silent mode (S) disables the transmitter
    • 1.62V to 3.6V logic-supply Vrange
  • Up to 2Mbps high-speed operation
  • -40°C to +125°C operating temperature range
  • 8-pin Small Outline Integrated Circuit (SOIC) package

Applications

  • Programmable logic controller
  • Industrial automation
  • Building automation
  • Instrumentation
  • Smart grid equipment
  • Drone
  • Motor control

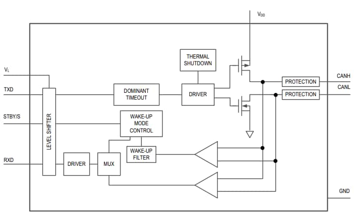
Block Diagram

Block Diagram - Analog Devices / Maxim Integrated MAX33053E 2Mbps CAN Transceiver

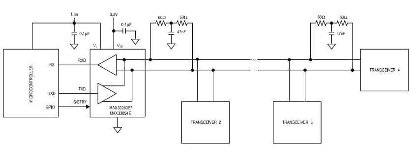
Application Circuit Diagram

Application Circuit Diagram - Analog Devices / Maxim Integrated MAX33053E 2Mbps CAN Transceiver

Operational Characteristics

Chart - Analog Devices / Maxim Integrated MAX33053E 2Mbps CAN Transceiver

Pin Configuration

Mechanical Drawing - Analog Devices / Maxim Integrated MAX33053E 2Mbps CAN Transceiver
Published: 2018-09-11 | Updated: 2023-04-24