Analog Devices / Maxim Integrated MAXM17552EVKIT Evaluation Kit

Analog Devices MAXM17552EVKIT Evaluation Kit is designed to evaluate the MAXM17552 ultra-small, high efficiency, current mode, synchronous step-down DC-DC switching power module. The MAXM17552EVKIT provides up to 100mA load current with a 5V output voltage over a wide input voltage of 14V to 60V. Additionally, the Evaluation Kit features a programmed switching frequency of 450kHz.

The device provides ease of use, with full configurability using minimal external components. Additional features include cycle-by-cycle peak current-limit protection, under voltage lockout (EN/UVLO), and thermal shutdown. The Analog Devices MAXM17552EVKIT operates at a full industrial/automotive -40°C to +125°C temperature range.

Features

  • Wide 14V to 60V input
  • ±1.75% feedback voltage accuracy
  • 5V, 100mA output 
  • Internally compensated
  • All ceramic capacitors and ultra-compact solution
  • Fixed-frequency PWM
  • Shutdown current as low as 1.2µA (typ.)
  • Programmable soft-start and pre-bias startup
  • Open-drain Power Good output (active-low RESET pin)
  • Programmable EN/UVLO threshold
  • Hiccup Overcurrent Protection (OCP)
  • Overtemperature Protection (OTP)
  • -40°C to +125°C industrial/automotive temperature range

Applications

  • 4mA–20mA current-loop powered sensors
  • High-voltage LDO replacement
  • HVAC and building control
  • Industrial sensors
  • Motor encoder

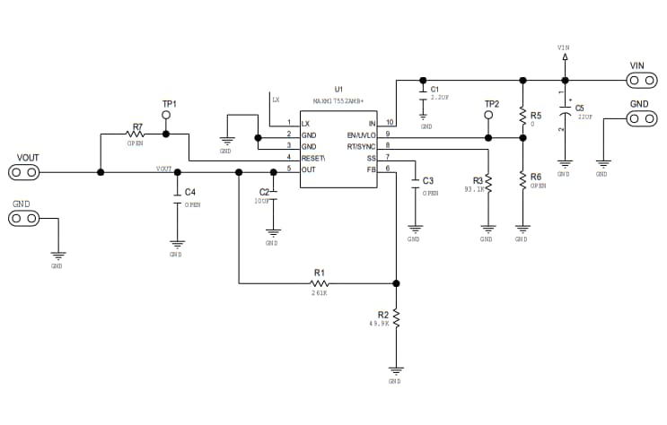
Schematic

Schematic - Analog Devices / Maxim Integrated MAXM17552EVKIT Evaluation Kit
Published: 2018-10-26 | Updated: 2023-04-24