Analog Devices / Maxim Integrated MAXM38643 nanoPower Buck Module
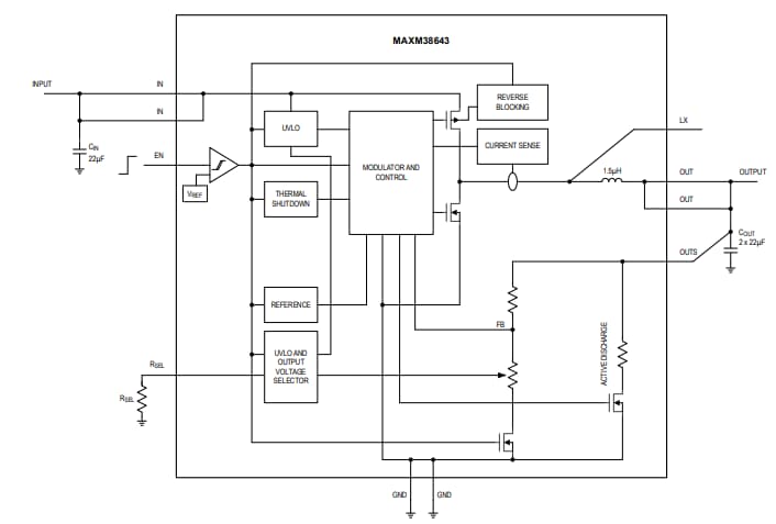
Analog Devices MAXM38643 nanoPower Buck Module features ultra-low Quiescent supply current designed to extend battery life for always-on devices. This module offers a peak efficiency of 96%. The MAXM38643 module comes with factory-preprogrammed VOUT from 0.5V to 5V, single resistor-adjustable VOUT from 0.7V to 3.3V, ±1.75% output voltage accuracy, and up to 600mA load current capability. This Analog Devices module protects the system in multiple use cases through reverse-current blocking in shutdown and active discharge features. Typical applications include portable space-constrained products, wearables, hearables, single Li+ and coin cell battery products, and BLUETOOTH® LE devices.Features
- Extends battery life:
- 330nA ultra-low Quiescent supply current
- 1nA shutdown current
- 96% peak efficiency and over 88% @ 10µA
- Easy to use – addresses popular operations:
- 1.8V to 5.5V input range
- Single resistor-adjustable VOUT from 0.7V to 3.3V
- Factory-preprogrammed VOUT from 0.5V to 5V
- ±1.75% output voltage accuracy
- Up to 600mA load current capability
- Protects the system in multiple use cases:
- Reverse-current blocking in shutdown
- Active discharge feature
- Reduces size and increases reliability:
- -40°C to 85°C temperature range
- 2.1mm x 2.6mm, 10-Lead eMGA package
Applications
- Portable space-constrained products
- Wearables
- Hearables
- Ultra-low-power IoT and NB IoT
- Bluetooth® LE devices
- Single Li+ and coin cell battery products
- Wired and wireless products
Block Diagram
Typical Application Circuit
Published: 2021-08-31
| Updated: 2024-10-31
