Broadcom ACFJ-332B High-Speed Gate Drive Optocouplers

Broadcom ACFJ-332B High-Speed Gate Drive Optocouplers are dual-channel, industrial-grade high-speed rail-to-rail output gate drive optocouplers. These devices provide an isolation voltage of 5000VRMS between input and output channels and a functional isolation voltage of up to 700VRMS between two output channels. The ACFJ-332B optocouplers feature Common Mode Transient Immunity (CMTI) greater than 150kV/μs to prevent erroneous gate driver failures in noisy environments. These gate drive optocouplers support a wide input and driver output voltage range and feature a Miller clamp function, ensuring safe, reliable turn-off for MOSFET/GaN power devices. Typical applications include power supplies, EV charging, renewable energy inverters and storage, and motor drives for industrial automation and robotics.

Features

  • 4A maximum peak output current
  • Dual channel rail-to-rail outputs
  • Under-Voltage Lockout (UVLO) protection with hysteresis
  • 65ns max propagation delay
  • 150kV/μs Common Mode Transient Immunity (CMTI)
  • EN pin for enhanced safety feature
  • 1A minimum Miller clamp sinking current
  • 15V to 25V wide operating VCC range
  • -40°C to 125°C industrial temperature range
  • Dual isolated channels in SO-24 package with 8.3mm creepage and clearance
  • 3.5mm creepage between two output drivers
  • Safety approvals:
    • - UL/cUL 1577 5000VRMS for 1 minute
    • - IEC/EN 60747-5-5 VIORM = 1414VPEAK

Applications

  • Power supply and EV charging
  • Renewable energy inverter and storage
  • Motor drive for industrial automation and robotics

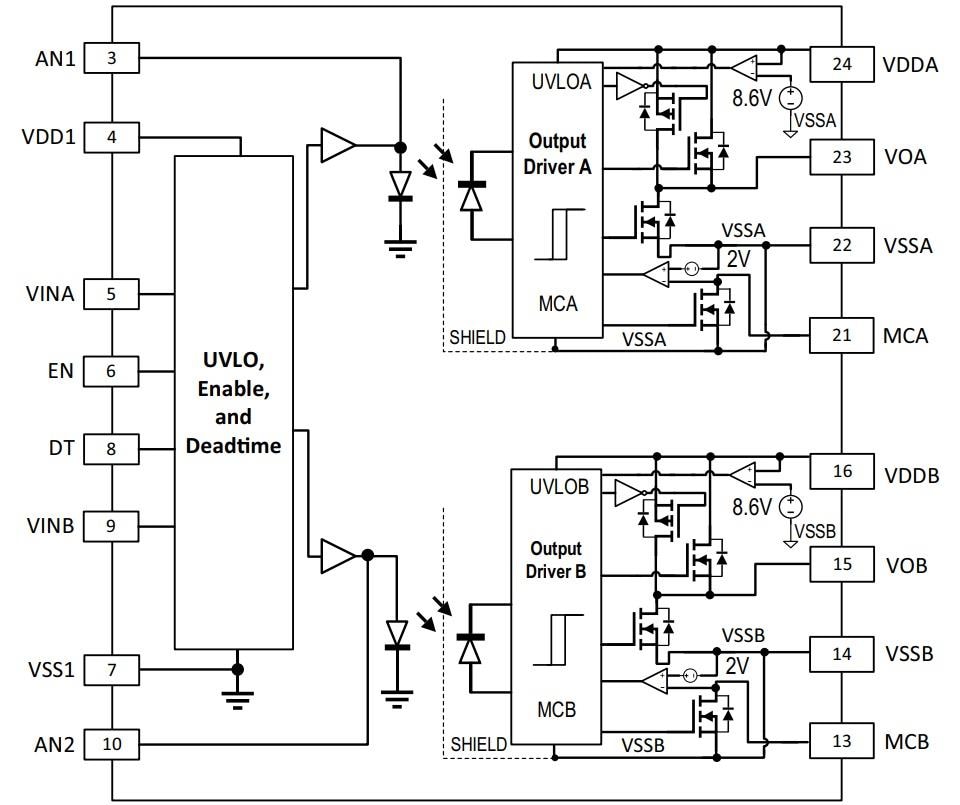
Functional Block Diagram

Block Diagram - Broadcom ACFJ-332B High-Speed Gate Drive Optocouplers

Typical Application Circuit

Application Circuit Diagram - Broadcom ACFJ-332B High-Speed Gate Drive Optocouplers
Published: 2024-12-24 | Updated: 2025-01-14