Broadcom APDS-9702 Signal Conditioning IC
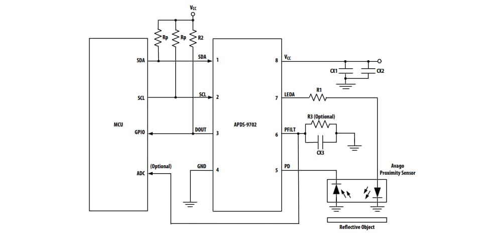
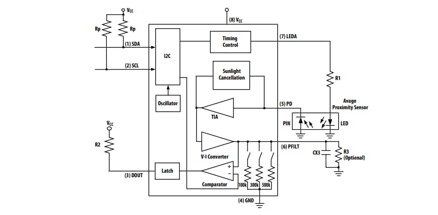
Broadcom APDS-9702 signal conditioning IC enhances the performance and robustness of the optical sensors used for proximity or object detection. Broadcom APDS-9702 is a single-chip solution consisting of an I²C Write function, oscillation circuit, LED driver circuit, and sunlight cancellation circuit integrated into a single chip. This signal conditioning IC has artificial light immunity and is also operational under the sun.Broadcom APDS-9702 can be paired up with an integrated proximity sensor or discrete pair solution for optimized design flexibility. This signal conditioning IC for optical proximity sensors is ideal for use in a variety of applications, including PDAs and mobile phones, digital cameras, personal computers / notebooks, and more.
Features
- Low power consumption
- Internal oscillation circuit to drive LED in pulse mode
- Low shut down current
- External LED drive-current control
- Complete shutdown mode
- Low shutdown current
- 2.4V to 3.6V Supply voltage
- Operational in sunlight conditions up to 100klux (with HSDL-9100)
- Artificial light immunity
- Analog & Digital output available
- Built in comparator for digital output
- Digital output remains Low during object detected
- Wide bandwidth Trans-impedance amplifier
- External capacitor and resistor for integration and gain controls
- Flexibility to enhance detection distance up to 200mm with HSDL-9100 or further with external discrete pair
- Small 2mm x 2mm QFN 8-pin package
- Design flexibility to pair with Avago proximity sensors or discrete pair solution
- Lead-free and RoHS compliant
Applications
- PDA and mobile phones
- Digital camera
- Portable and handheld devices
- Personal computers/notebooks
- Amusement/games/vending machines
- Industrial automation
- Contactless switches
- Sanitary automation
Block Diagram
Typical Application Circuit
Published: 2010-08-13
| Updated: 2022-03-11
