Diodes Incorporated AL5802EV1 Evaluation Board
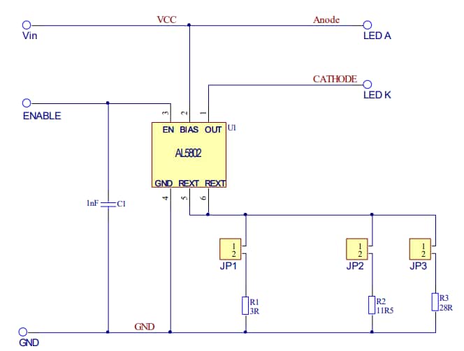
Diodes Incorporated AL5802EV1 Evaluation Board evaluates the AL5802 adjustable current sink linear LED driver. This evaluation board provides an ENABLE input that can be used for PWM dimming of the LED string. The AL5802EV1 board operates at a 5VDC to 24VDC supply voltage range and a -40°C to 125°C temperature range. This evaluation board is designed for driving low-current LEDs with a typical current of 20mA, 50mA, or 100mA. The AL5802EV1 board includes jumpers 1, 2, and 3 that are used to set the value of the LED current.Features
- Evaluates AL5802 linear LED driver
- -40°C to 125°C operating temperature range
- 5VDC to 24VDC supply voltage range
- 30V maximum input voltage
Applications
- Linear LED driver
- LED signs
- Offline LED luminaries
Schematic Representation
Published: 2020-02-03
| Updated: 2024-07-11
