Diodes Incorporated PAM8906 Piezo Sounder Drivers

Diodes Incorporated PAM8906 Piezo Sounder Drivers offer a built-in boost converter capable of driving a piezo sounder with up to 36VPP output. The PAM8906 provides an integrated boost converter to enable an optimized solution with a higher Sound Pressure Level (SPL) for louder output sound and lower quiescent current, along with an auto turn-on/off feature for extended battery runtime. The device is ideal for battery-operated piezoelectric sounder or alarm-related applications.

Implementing the unique piezo sounder driver technology, combined with the integrated boost converter, the PAM8906 delivers a small inrush current and low EMI and yet provides high system efficiency. The integrated boost converter switches at a fixed frequency of 1.8MHz, and as a result, it can operate with a small 0.47µH inductor. The PAM8906 supplies 10V, 12V, and 18V Output Voltage (VOUT) options.

The Diodes Inc PAM8906 drivers operate with an external PWM input or in self-excitation mode (only 10V and 12V are supported in this mode) for various piezo sounder applications. The devices also feature thermal shutdown, over-current, over-voltage, and under-voltage-lockout protection to ensure safe system operation.

The PAM8906 is housed in an MSOP-10 package for a smaller PCB footprint and higher SMT yield.

Features

  • Supply voltage range from 2.1V to 5.5V
  • Intergraded boost converter with VOUT = 10V, 12V, or 18V
  • Automatic shutdown and wake-up control
  • Support external PWM input or self-excitation mode
  • Low operating current, with shutdown current of <1μA
  • High-speed driver designed with very short turn-on/turn-off
  • High-impendence output in shutdown mode
  • Available in space-saving MSOP-10 packages
  • Totally lead-free and fully RoHS compliant
  • Halogen and antimony-free “Green” device

Applications

  • Smoke/gas/water alarms or industrial security alarms
  • Air humidifiers or ultrasonic-related piezo driver applications
  • Security devices, home appliances
  • Haptic feedbacks

Pin Assignments

Diodes Incorporated PAM8906 Piezo Sounder Drivers

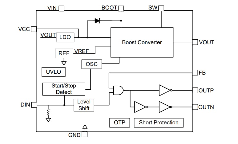
Block Diagram

Block Diagram - Diodes Incorporated PAM8906 Piezo Sounder Drivers
Published: 2023-03-13 | Updated: 2023-03-21