Flex Power Modules PKU4317D DC-C Converter
Flex Power Modules PKU4317D DC-DC Converter operates over a 48VDC to 60VDC input range with a regulated and adjustable 12VDC rated output voltage at 25A/300W. This converter offers 96.4% typical efficiency at 48Vin and a half load. The PKU4317D converter features 2250VDC input to output isolation, an optional baseplate, an optional SMD version, and a pre-bias start-up. This DC-DC converter is fully protected against over-temperature, output over-voltage, input under-voltage, over-current, and short circuits. The PKU4317D converter meets safety requirements according to IEC/EN/UL 62368-1. This converter is available in an industry-standard low-profile 1/16 brick format and 33.02mm x 22.86mm x 11.30mm dimensions.Features
- Monotonic start-up
- Remote control
- 96.4% typical efficiency at 48Vin and a half load
- 48VDC to 60VDC input voltage range
- 12VDC rated output voltage at 25A/300W
- 2250VDC input to output isolation
- Optional baseplate
- Optional MSD version
- 11.80 million hours MTBF
- Output over-voltage protection
- Over-temperature protection
- Over-current protection
- Short circuit protection
- ISO 9001/14001 certified supplier
- Meets safety requirements according to IEC/EN/UL 62368-1
- Industry-standard low-profile 1/16 brick format
- RoHS compliant
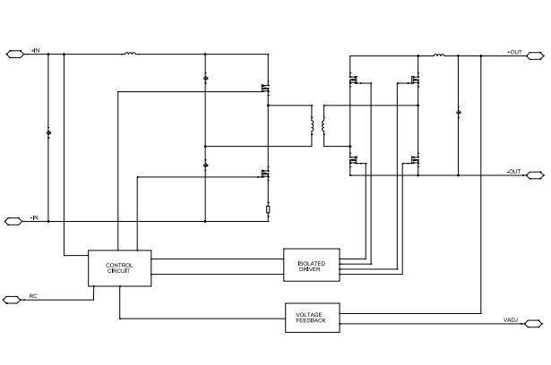
Fundamental Circuit Diagram
Published: 2023-10-03
| Updated: 2023-10-24
