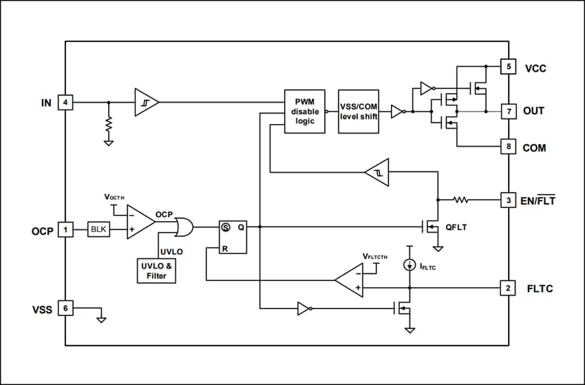
Over-current protection for the 1ED44176N01F is implemented by a current measurement with a comparator and multiple resistors and capacitors. The 1ED44176N01F EiceDRIVER provides cost and space savings by integrating the comparator. This low-side Gate Driver utilizes Infineon Latch Immune CMOS Technology to enable a rugged monolithic construction while realizing high fault reporting accuracy with an OCP (Over Current Protection) threshold tolerance of ±5%. The 1ED44176N01F also combines the fault output and enables functions into a single pin, further reducing space and system requirements.
Features
- Integrated over-current protection and single-pin fault output and enable function provide potential space and cost savings
- OCP threshold tolerance of ±5% provides accurate sensing
- Flexible fault clear time set-up
- Under-voltage lock-out provides protection at low supply voltage
- 0.5V Over-current threshold with accurate ±5% tolerance
- Over-current detection with positive voltage input
- Single pin for fault output and enable
- Programmable fault clear time
- Under voltage lockout
- CMOS Schmitt-triggered inputs
- 3.3V, 5V, and 15V input logic compatible
- Output in phase with input
- Separate logic and power ground
- 2kV ESD HBM
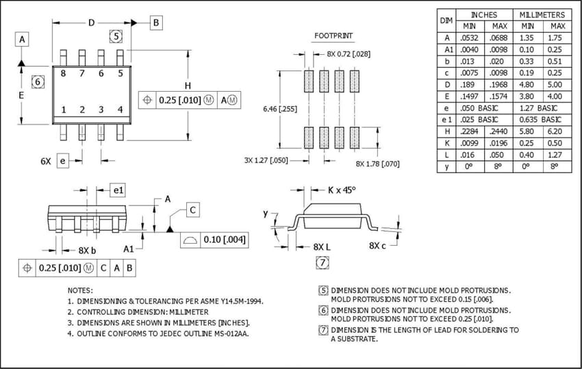
- Industry-standard 8-lead PG-DSO8 package
- RoHS compliant
Specifications
- Channels: 1.0
- Configuration: Low-side
- Input Vcc: 12.7V to 20.0V
- Isolation Type: Non-isolated
- Output Current (Sink): 1.23A to 1.75A
- Output Current (Source): 0.56A to 1.23A
- Turn Off Propagation Delay: 50.0ns to 95.0ns
- Turn On Propagation Delay: 50.0ns to 95.0ns
- UVLO Input (Off): 10.7V to 12.2V, 11.4V typical
- UVLO Output (Off): 10.7V to 12.2V, 11.4V typical;
- Voltage Class: 25.0V
- Operating Temperature: -40°C to +125°C
Applications
- Digitally controlled PFC
- Air conditioner and HVAC
- Home appliances
- Industrial applications
- General purpose low-side gate driver for single-ended topologies
Block Diagram
Package Outline
Published: 2018-11-02
| Updated: 2022-09-02

