Infineon Technologies TLE8457 LIN LDO Demoboard
Infineon Technologies TLE8457 LIN LDO Demoboard is suitable for evaluating Infineon LIN LDO TLE8457x in DSO-8 and tiny TSON-8 packages. This demo board provides a simulation of power supply failures and different modes of operation. The TLE8457 LIN LDO board features SMD mounting and bus topology. It functions at a 12V to 16V supply voltage range and provides a 3.3V to 5.5V output voltage range. The TLE8457 LIN LDO board is ideal for automotive, electromobility, motor control and drives, motorcycles, e-bikes, small e-vehicles, commercial, and construction.Features
- SMD mounting
- 12V to 16V supply voltage range
- 3.3V to 5.5V output voltage range
- TSON-8 and DSO-8 package
Applications
- Automotive
- Commercial, construction, and agricultural vehicles (CAV)
- Electromobility
- Motor control and drives
- Motorcycles, e-bikes, and small e-vehicles
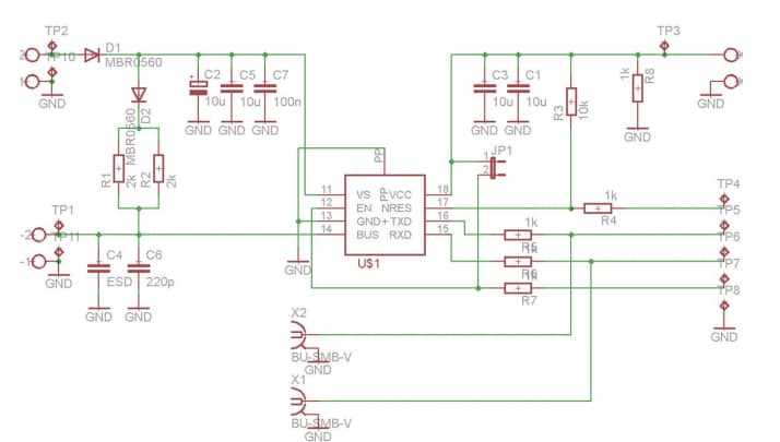
Schematic Diagram
Published: 2020-01-09
| Updated: 2024-09-18
