Infineon Technologies TLF50281EL Demonstration Board
Infineon Technologies TLF50281EL Demonstration Board is designed to evaluate the performance of the TLF50281EL step-down converter. This demonstration board is equipped with the TLF50281EL for 5V fixed output voltage. The TLF50281EL demonstration board offers the possibility to modify the circuit. This Infineon demonstration board operates within 13.5V to 40V supply voltage range and offers a maximum output current of 500mA.Features
- Evaluates the performance of the TLF50281EL step-down converter
- Equipped with the TLF50281EL for 5V fixed output voltage
- Allows user to modify the circuit
- 13.5V to 40V supply voltage range
- 500mA maximum output current
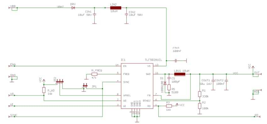
Connections Overview
Schematic
Additional Resource
Published: 2019-12-16
| Updated: 2024-01-19
