IXYS IX4352NEAU Low-Side Gate Drivers
IXYS IX4352NEAU Low-Side Gate Drivers are designed specifically to drive SiC MOSFETs and high-power IGBTs. These drivers offer a separate 9A source and sink outputs and allow tailored turn-on and turn-off timing while minimizing switching losses. The IX4352NEAU gate drivers are integrated with an internal negative charge regulator that provides a user-selectable negative gate drive bias. These drivers feature desaturation detection circuitry that senses an over-current condition of the SiC MOSFET. The IX4352NEAU gate drivers are AEC-Q100 Grade 1 qualified and available in a thermally-enhanced 16-pin narrow SOIC package. Typical applications include on-board chargers, DC-DC converters, electric vehicle charging stations, motor controllers, and power inverters.
Features
- Separate 9A peak source and sink outputs
- AEC-Q100 qualified
- VDD - VSS up to 35V operating voltage range
- ±2kV Human Body Model (HBM) ESD classification 2
- Internal charge pump regulator for selectable negative gate drive bias
- Desaturation detection with soft shutdown sink driver
- TTL and CMOS compatible input
- Under Voltage LockOut (UVLO)
- Thermal shutdown
- Open drain FAULT output
- -40°C to 125°C operating temperature range
Applications
- On-board chargers
- DC-DC converters
- Electric vehicle charging stations
- Motor controllers
- Power inverters
Videos
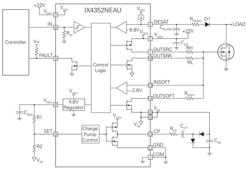
Typical Application Circuit Diagram
Mechanical Drawing
