Microchip Technology USB5734 4-Port SS/HS USB Controller Smart Hub
Microchip USB5734 4-Port SuperSpeed/Hi-Speed USB Controller Smart Hub offers a low-power, OEM configurable solution for embedded USB applications. With extensively advanced features and a USB 3.1 Gen 1 hub feature controller with four downstream ports, the USB5734 is fully compliant with the USB 3.1 Gen 1 specification. All enabled downstream ports are supported through 5Gbps SuperSpeed (SS), 480Mbps Hi-Speed (HS), 12Mbps Full-Speed (FS), and 1.5Mbps Low-Speed (LS) USB downstream devices. 5Gbps SuperSpeed data transfers are not affected by slower USB 2.0 traffic via parallel operation between the SuperSpeed hubs and the USB 2.0 controller. A dedicated USB 2.0 hub feature controller supports the legacy USB speeds (HS/FS/LS), encompassing design and experience with proven reliability, interoperability, and device compatibility.Additional features include the device's integrated battery charger detection circuitry supporting downstream battery charging through the USB-IF Battery Charging (BC1.2) detection method with most Apple devices covered. Communication is seamlessly interfaced to peripherals routed through I2C, SPI, GPIOs, or a UART over USB. Another unique feature of the device is FlexConnect which reconfigures downstream ports to upstream ports, permitting master-capable devices to control other devices on the hub. The Varisense feature delivers programmable USB signal receiver sensitivity levels, allowing operation in a sub-optimal system environment. Portswap adds per-port programmability to USB differential-pair pin locations, permitting direct alignment of USB signals (D+/D-) to connectors.
Features
- USB Hub Feature Controller IC with 4 USB 3.1 Gen 1 / USB 2.0 downstream ports
- USB-IF Battery Charger revision 1.2 support on up and downstream ports (DCP, CDP, SDP)
- FlexConnect: Downstream portable to swap with upstream port, allowing master capable devices to control other devices on the hub
- USB to I2C/UART/SPI/GPIO bridge endpoint support
- USB Link Power Management (LPM) support
- Enhanced OEM configuration options are available through either OTP or SPI ROM
- Available in 64-pin (9 x 9mm) VQFN lead-free, RoHS-compliant package
- Commercial and industrial-grade temperature support
- Configuration Straps: Predefined configuration of system-level functions, including GPIOs
Applications
- Standalone USB Hubs
- Laptop Docks
- PC Motherboards
- PC Monitor Docks
- Multi-function USB 3.1 Gen 1 Peripherals
Parametrics Chart
Internal Block Diagram
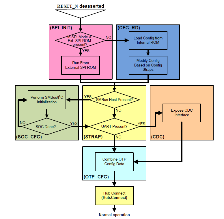
Hub Flow Chart
