Monolithic Power Systems (MPS) EV3363-J-00A Evaluation Board
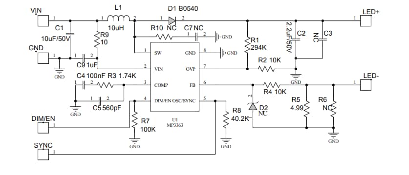
Monolithic Power Systems (MPS) EV3363-J-00A Evaluation Board is a single-string, 1.8V minimum VIN, 36V VOUT boost led driver evaluation board. The EV3363-J-00A Evaluation Board is designed to quickly and easily demonstrate the capabilities of the MP3363. The MP3363 is a fixed-frequency converter ideal for low-to-high current boost applications. The MP3363 is housed in a TSOT23-8 package.Features
- Input range of 1.8V to 36V
- 1A Peak current limit
- 0.5μA Shutdown current
- Low 200mV feedback voltage
- Programmable Fsw 200kHz to 2.2MHz
- Internal 100mΩ 40V power switch
- High efficiency
- Analog and PWM dimming
- Under-voltage lockout protection
- Open/short LED protection
- Short FB protection
- Soft-start operation
- Thermal shutdown
- TSOT23-8 Package
Applications
- 2 AA Power backlighting
- LCD Backlighting
- General lighting
Layout
Schematic
Published: 2022-06-06
| Updated: 2022-06-13
