Monolithic Power Systems (MPS) EV8770C-Q-00A Evaluation Board

Monolithic Power Systems (MPS) EV8770C-Q-00A Evaluation Board is designed to demonstrate a fully integrated high-frequency, synchronous rectified MP8770C step-down switch-mode converter with internal power MOSFETs. This device offers a compact solution to achieve an 8A continuous output current over a wide input range, with excellent load and line regulation. The MPS MP8770C converter offers constant on-time (COT) control operation that provides a fast transient response and easy loop design, as well as very tight output regulation. Typical applications include portable devices, xDSL devices, digital set-top boxes, flat-panel televisions and monitors, and industrial systems.

Features

  • 3V to 17V wide operating input range
  • 8A output current
  • Low 22mΩ/10mΩ RDS(ON) internal power MOSFETs
  • 100μA quiescent current
  • Output adjustable from 0.6V
  • High-efficiency synchronous mode operation
  • Pre-biased start-up
  • Forced PWM operation
  • Fixed 700kHz switching frequency
  • External programmable soft-start time
  • EN and power good for power sequencing
  • Built-in protections
    • Short circuit (SCP)
    • Overcurrent (OCP) and hiccup mode
    • Undervoltage (UVP)
    • Thermal shutdown
  • QFN-16 (3mm x 3mm) package

Applications

  • Portable devices
  • xDSL devices
  • Digital set-top boxes
  • Flat-panel televisions and monitors
  • General purpose
  • Industrial systems

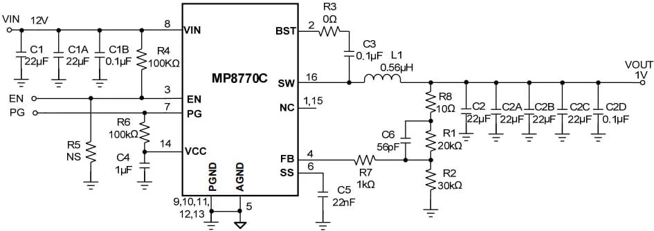
Schematic

Schematic - Monolithic Power Systems (MPS) EV8770C-Q-00A Evaluation Board
Published: 2020-06-09 | Updated: 2024-08-26