Monolithic Power Systems (MPS) MagAlpha MAQ820 8-Bit Angle Encoders

Monolithic Power Systems (MPS) MagAlpha MAQ820 8-Bit Angle Encoders are designed for replace analogic potentiometers or rotary switches. These encoders feature configurable magnetic field strength thresholds, which allow for the implementation of a push or pull button function. The MAQ820 8-Bit encoders are for slow operation in Human-Machine Interfaces (HMIs) and manual controls where the rotating speed is below 200rpm. The sensor detects the absolute angular position of a permanent magnet attached to a rotating shaft and outputs incremental ABZ encoder data.

The MAQ820 8-Bit encoders are used with a diametrically magnetized cylinder with a 2mm to 8mm diameter. The on-chip Non-Volatile Memory (NVM) stores configurable parameters, such as the reference zero angle position, ABZ pulses per channel, and magnetic field detection threshold. The MAQ820 8-Bit encoders are AEC-Q100 qualified and are available in a QFN-16 (3mm x 3mm) package. Typical applications include rotary knob control interfaces, manual controls, encoders, automotive, and white goods.

Features

  • 8-bit resolution absolute angle encoder
  • Contactless sensing for long life with no wear
  • Serial Peripheral Interface (SPI) for chip configurations
  • Incremental ABZ encoder interface with 1 to 64 configurable pulses per channel
  • Configurable magnetic field strength detection for push/pull button detection
  • Available in a QFN-16 (3mm x 3mm) package
  • AEC-Q100 grade 1 qualified

Specifications

  • 3 to 3.6V supply voltage range
  • 10.2mA to 13.8mA supply current range
  • 60mT (typical) applied magnetic field
  • -40°C to 125°C operating temperature range

Applications

  • Rotary knob control interfaces
  • Manual controls
  • Encoders
  • Automotive
  • White goods

Block Diagram

Block Diagram - Monolithic Power Systems (MPS) MagAlpha MAQ820 8-Bit Angle Encoders

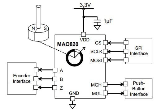
Typical Application Circuit Diagram

Application Circuit Diagram - Monolithic Power Systems (MPS) MagAlpha MAQ820 8-Bit Angle Encoders

Videos

Published: 2024-05-21 | Updated: 2024-06-20