Monolithic Power Systems (MPS) MPQ3413 Synchronous Step-Up Converters

Monolithic Power Systems (MPS) MPQ3413 Synchronous Step-Up Converters are designed to operate from an input voltage as low as 2.8V. These step-up converters also provide inrush current limiting and output Short-Circuit Protection (SCP). The MPQ3413 converters feature an integrated P-channel synchronous rectifier that improves efficiency and eliminates the need for an external Schottky diode. These step-up converters have a fixed switching frequency of 2.2MHz that allows for the use of small external components. The MPQ3413 step-up converters also offer internal compensation and Soft Start (SS), which reduces the number of external components. Typical applications include single-cell Li battery backup and automotive secondary regulation.

Features

  • Supports 5V/0.3A average output current (IOUT)
  • 2.8V to 4V input voltage (VIN) range
  • 5V fixed output voltage (VOUT)
  • Internal Synchronous Rectifier (SR)
  • 2.2MHz fixed switching frequency (fSW)
  • 52μA Quiescent current (IQ)
  • <1μA shutdown current
  • True output disconnect from the input
  • Up to 85% efficiency
  • Internal compensation, inrush current limiting, and internal Soft Start (SS)
  • Small external components
  • Over-Voltage Protection (OVP), Short-Circuit Protection (SCP), and Over-Temperature Protection (OTP)
  • Available in a TSOT23-8 package
  • Available in AEC-Q100 Grade 1

Applications

  • Single-cell Li battery backup
  • Automotive secondary regulation

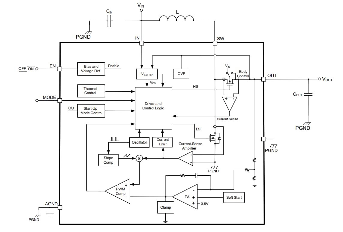
Block Diagram

Block Diagram - Monolithic Power Systems (MPS) MPQ3413 Synchronous Step-Up Converters

Typical Application Circuit

Application Circuit Diagram - Monolithic Power Systems (MPS) MPQ3413 Synchronous Step-Up Converters
Published: 2023-04-06 | Updated: 2023-04-17