Monolithic Power Systems (MPS) MPQ4572 Synchronous Buck Converters
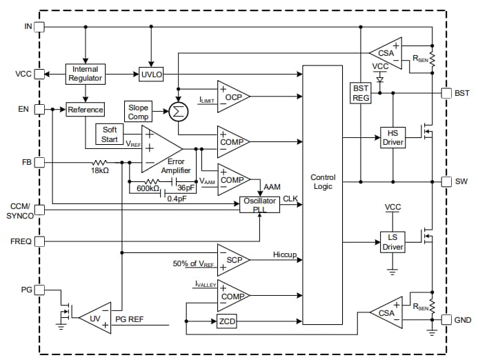
Monolithic Power Systems (MPS) MPQ4572 Synchronous Buck Converters are fully integrated, fixed-frequency synchronous step-down converters. These converters achieve up to 2A of continuous output current with peak current control for excellent transient response. The MPQ4572 series integrates internal high- and low-side power MOSFETs for high efficiency without an external Schottky diode. These converters employ advanced asynchronous modulation (AAM) to achieve high efficiency during light load conditions by scaling down the frequency to reduce switching and gate driver losses. Other features include built-in soft-start, enable control, power good indication, high-duty cycle, and a low-dropout mode for automotive cold crank conditions. MPS MPQ4572 converters offer a wide 4.5V to 60V input voltage range that accommodates a variety of step-down applications in an automotive input environment. Applications include automotive and industrial.Features
- Fully integrated
- Fixed frequency
- High-efficiency and synchronous mode control
- Selectable AAM or forced continuous current mode (CCM) operation during light-load conditions
- Remote EN control
- Power good indicator
- Low-dropout mode
- Overcurrent protection (OCP)
- Short-circuit protection (SCP) with hiccup mode
- VIN undervoltage lockout (UVLO)
- Thermal shutdown
Specifications
- Wide 4.5V to 60V operating input voltage range
- 2A continuous output current
- 250mΩ/45mΩ internal power MOSFETs
- Up to 2.2MHz configurable frequency
- 180° out-of-phase SYNC out clock
- 40μA quiescent current
- 2μA low shutdown mode current
- Internal 0.45ms soft start
- FB tolerance
- 1% at room temperature
- 2% at full temperature
- Packaging
- QFN-12 (2.5mm x 3mm)
- Wettable flank
- AEC-Q100 grade-1
Applications
- Automotive infotainment
- Automotive lamps and LEDs
- Automotive motor control
- Industrial power systems
Functional Block Diagram
Typical Application Circuit
Performance Graph
Additional Resources
Published: 2020-12-01
| Updated: 2024-04-01
