Nisshinbo R1700V Series PFC/LED Driver Controllers
Nisshinbo R1700V Power Factor Correction (PFC)/LED Driver Controllers are zero-voltage switching devices with a variable output voltage. These modules are ideal for improving the power factors of LED lighting and consumer appliances. The R1700V series offer an arbitrary setting of output voltage based on buck-boost (inverting) topology and operates at an input voltage range from 8V to 650V. Typical applications include LED lighting PFCs, flicker-free LED lighting, low-output voltage PFCs, and DC/DC converters. Nisshinbo R1700V Power Factor Correction (PFC)/LED Driver Controllers are available in an SSOP-16 package.Features
- Edge resonant control of zero voltage switching (ZVS) helps to achieve low switching loss and low EMI
- Arbitrary setting of an output voltage based on buck-boost (inverting) topology
- Latch-type protection (selectable)
- SSOP-16 package
- Protections
- Overcurrent
- Thermal shutdown
- BST/VCC pin undervoltage lockout
- VCC pin overvoltage lockout
- Overvoltage
Applications
- Linear dimmable LED lighting PFCs
- Flicker-free LED lighting using R1580N
- PFCs for PAM-controlled motor drivers
- Low output voltage PFCs
- DC/DC converters
Specifications
- Corresponding topologies
- Buck-boost (inverting) PFC
- Variable output current (linear dimmable) PFC
- Variable output voltage PFC
- Boost PFC
- Buck PFC
- 8V to 650V input voltage range
- 5% to 100% PWM linear dimming control range
- Built-in 650V (maximum) operating regulator
- Built-in half-bridge gate driver
Videos
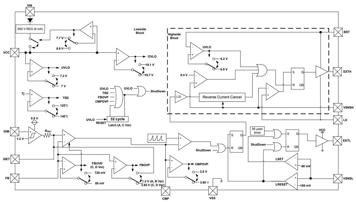
Block Diagram
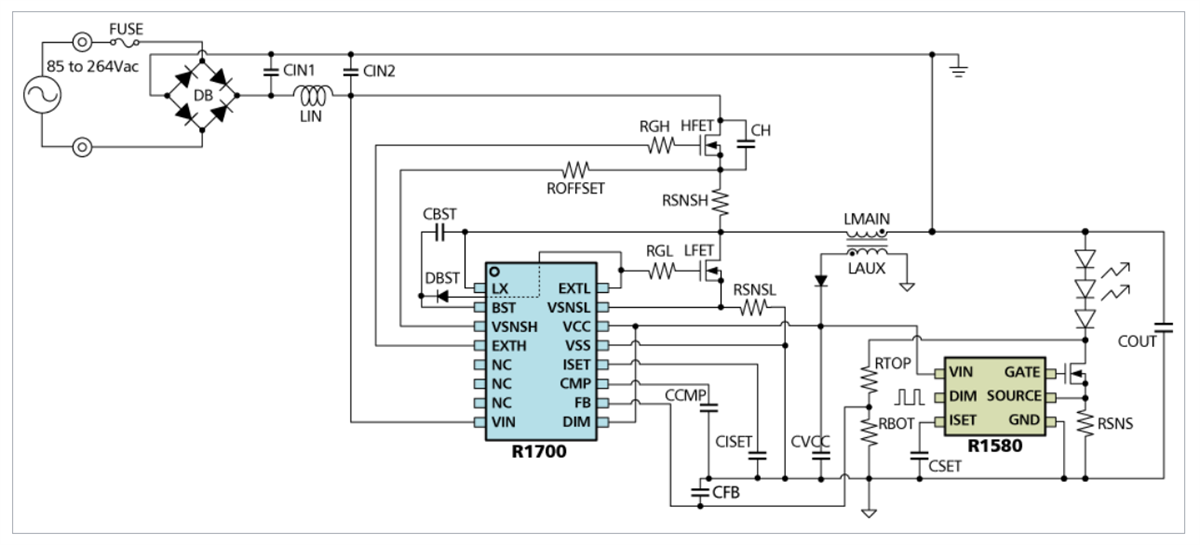
Application Circuit
Published: 2018-04-03
| Updated: 2023-03-22
