NXP Semiconductors TJA1057 Mantis® High-Speed CAN Transceivers
NXP Semiconductors TJA1057 Mantis® High-Speed Controller Area Network (CAN) Transceivers offer an optimized feature set for 12V automotive applications. TJA1057 components interface between a CAN protocol controller and the physical two-wire CAN bus. These transceivers are designed for high-speed CAN applications in the automotive industry, providing the differential transmit/receive capability to (a microcontroller with) a CAN protocol controller. The NXP TJA1057 Mantis High-Speed CAN Transceivers display exemplary passive behavior to the CAN bus when the supply voltage is off. The TJA1057 is ideal for HS-CAN networks that only require basic CAN functionality.Features
- Fully ISO 11898-2:2016, SAE J2284-1 to SAE J2284-5, and SAE J1939-14 compliant
- Optimized for use in 12V automotive systems
- Low Electromagnetic Emission (EME) and high Electromagnetic Immunity (EMI), according to proposed EMC Standards IEC 62228-3 and SAE J2962-2
- Shorter propagation delay on the TJA1057B and TJA1057C variants supports larger network topologies
- Variants
- With a VIO pin allow for direct interfacing with 3.3V to 5V microcontrollers
- Without a VIO pin can interface with 3.3V and 5V-supplied microcontrollers, provided the microcontroller I/Os are 5V tolerant
- Both VIO and non-VIO variants are available in SO8 and leadless HVSON8 (3.0mm2) packages, HVSON8 features improved Automated Optical Inspection (AOI) capability
- TJA1057 CAN FD (applicable to all product variants except TJA1057T) with timing guaranteed for data rates up to 5Mbit/s
- Predictable and fail-safe behavior
- Functional behavior predictable under all supply conditions
- Transceiver disengages from the bus (high-ohmic) when the supply voltage drops below the undervoltage threshold
- Transmit Data (TXD) dominant time-out function
- Internal biasing of TXD and S input pins
- Protections
- High ESD handling capability on the bus pins (8kV IEC and HBM)
- Bus pins protected against transients in automotive environments
- Undervoltage detection on pins VCC and VIO
- Thermally protected
- AEC-Q100 qualified
- Dark green product [halogen-free and Restriction of Hazardous Substances (RoHS) compliant]
Applications
- 12V automotive systems
- Automotive advanced exterior lighting
- Automotive high-speed CAN applications
- Electromagnetic Compatibility (EMC) performance
Specifications
- 4.75V to 5.25V operating supply voltage range
- 5Mb/s data rate
- 80mA operating supply current
- 5pF typical input capacitance, 10pF maximum
- ±50mV recessive differential output voltage range
- 2V to 3V recessive output voltage range
- ±5mA recessive short-circuit output current
- ±5μA leakage current
- 9kΩ to 28kΩ input resistance range
- ±3% input resistance deviation
- 19kΩ to 52kΩ differential input resistance range
- 20pF maximum common-mode input capacitance
- 10pF maximum differential input capacitance
- ±8kV ESD protection
- 210ns propagation delay time
- -40°C to +150°C operating temperature range
- +185°C typical shutdown junction temperature
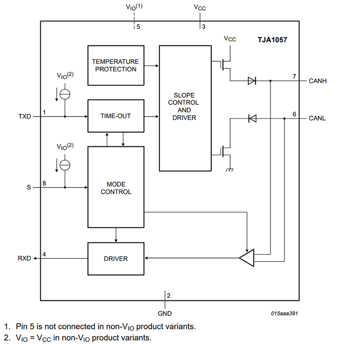
Block Diagram
Additional Resources
Published: 2023-05-17
| Updated: 2025-05-14
