onsemi NCV7329 Stand-alone LIN Transceiver

onsemi NCV7329 Stand-alone Local Interconnect Network (LIN) Transceiver is a full-featured LIN transceiver designed to interface between a LIN protocol controller and the physical bus. The LIN bus is designed to communicate low-rate data from control devices like door locks, mirrors, car seats, and sunroofs at the lowest possible cost. This bus also eliminates wiring and is implemented using a single wire in each node. onsemi NCV7329 LIN Transceiver features the TxD timeout function and integrated slope control.

Features

  • Fully-featured LIN transceiver
  • 42V bus voltage
  • 1kbps to 20kbps transmission rate
  • TxD timeout function
  • Integrated slope control
  • Protection
    • Thermal shutdown
    • Undervoltage protection
    • Bus pins protected against transients in an automotive environment
  • Modes
    • Normal mode - LIN transceiver enabled, and communication via the bus is possible
    • Sleep mode - LIN transceiver disabled, and the consumption from VBB is minimized
    • Standby mode - transition mode reached after the wake-up event on the LIN bus
  • Pin-compatible subset with the NCV7321 transceiver
  • K-line compatible
  • AEC-Q100 qualified and PPAP capable

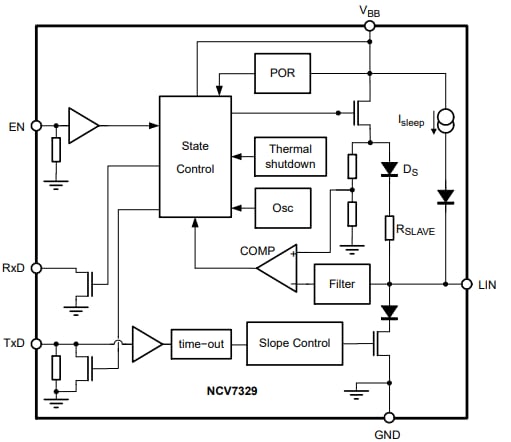
Block Diagram

Block Diagram - onsemi NCV7329 Stand-alone LIN Transceiver

Application Circuit Diagram

Application Circuit Diagram - onsemi NCV7329 Stand-alone LIN Transceiver
Published: 2020-06-08 | Updated: 2024-05-23