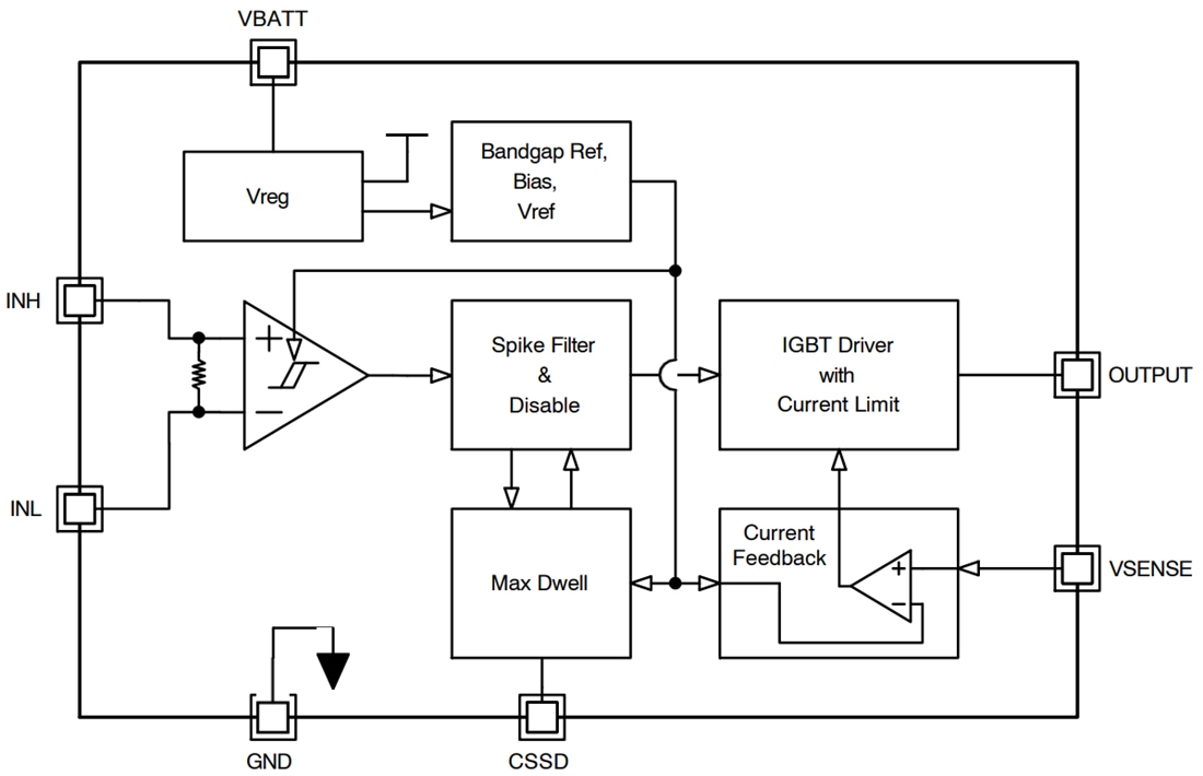
onsemi FAD1110−F085 Ignition Gate Driver IC
onsemi FAD1110−F085 Ignition Gate Driver IC is designed to directly drive an ignition IGBT and control the current and spark event of the coil. The coil current is controlled via the input pin. When the differential input is driven high, the output of the onsemi FAD1110−F085 is enabled to turn on the IGBT and start charging the coil.Features
- Differential input for ground shift disturbances suppression
- Signal line input buffer
- Input spike filter
- Operation from ignition or battery line
- Ground shift tolerance of 2V to 3V
- Programmable maximum dwell time
- Control IGBT current limiting through VSENSE pin
- Hard shutdown following maximum dwell time out
- This gate driver is a Pb-free device
Block Diagram
Published: 2024-07-22
| Updated: 2024-08-27
