onsemi FAN6500xx Switching Controllers

onsemi FAN6500xx Switching Controllers are wide input voltage highly efficient synchronous buck regulators with integrated high-side and low-side power MOSFETs. These controllers incorporate a fixed frequency voltage mode PWM controller with 4.5V-65V wide voltage range and can handle continuous currents up to 6A, 8A, and 10A. The FAN6500xx controllers include a 0.67% accurate reference voltage to achieve tight regulation. The controller switching frequency can be configured between 100kHz to 1MHz.

The FAN6500xx controllers use onsemi’s high-performance PowerTrench® MOSFETs that reduce ringing in switching applications. These controllers offer protection features like overcurrent protection, thermal shutdown, under-voltage lockout, overvoltage protection, under-voltage protection, and short-circuit protection. Typical applications include high-voltage POL modules, telecommunications, networking, and industrial equipment.

Features

  • 4.5V to 65V wide input voltage range
  • 6A, 8A, and 10A continuous output current
  • Fixed frequency voltage mode PWM control with input voltage feed-forward
  • 0.6V reference voltage with 0.67% accuracy
  • 100kHz to 1MHz adjustable switching frequency
  • Dual Low-Dropout (LDOs) for single supply operation and to reduce power loss
  • External compensation for a wide operation range
  • Adjustable soft-start and pre-bias startup
  • Enable function with an adjustable input voltage and Under-Voltage Lock-Out (UVLO)
  • Power good indicator
  • Protection features:
    • Overcurrent protection
    • Thermal shutdown
    • Overvoltage protection
    • Under voltage protection
    • Short-circuit protection
  • High-performance low profile 6mm x 6mm PQFN package
  • Pb-free and RoHS compliant

Applications

  • High voltage POL module
  • Telecommunications:
    • Base station power supplies
  • Networking:
    • Computing, battery management systems, and USB-PD
  • Industrial equipment:
    • Automation, power tools, and slot machines

FAN6500xx Controllers Block Diagram

Block Diagram - onsemi FAN6500xx Switching Controllers

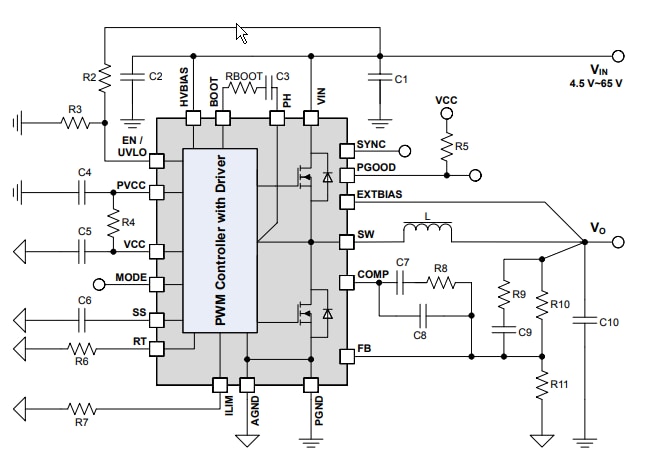
FAN6500xx Controllers Application Circuit

Application Circuit Diagram - onsemi FAN6500xx Switching Controllers
View Results ( 3 ) Page
Part Number Datasheet Description Output Current Switching Frequency
FAN65004B FAN65004B Datasheet Switching Controllers WIDE VIN 6A 70V BUCK 6 A 100 kHz to 1 MHz
FAN65008B FAN65008B Datasheet Switching Controllers WIDE VIN 8A 70V BUCK 10 A 100 kHz to 1 MHz
FAN65005A FAN65005A Datasheet Switching Controllers WIDE VIN 8A 70V BUCK 8 A 100 kHz to 1 MHz
Published: 2018-06-22 | Updated: 2026-03-25