onsemi FDMF8811 Bridge Power Stage Module

onsemi FDMF8811 Bridge Power Stage (BPS) Module is fully optimized for high current DC-DC switching applications. This 100V compact BPS module integrates a driver IC, two power MOSFETs, and a bootstrap diode. The driver IC of this module enhances the performance with low delay time and matched PWM input propagation delays. The onsemi FDMF8811 uses high-performance PowerTrench™ MOSFET technology that reduces switch ringing in converter applications. This BPS module is available in a 6mm x 7mm PQFN package. The PQFN packaging offers low package resistance to improve the part's current handling capability and performance.

Features

  • 6mm x 7mm compact size PQFN packaging
  • 20A high current handling
  • > 97% system efficiency at 600W full-bridge applications PSRR value
  • 8V to 14V wide driver power supply range
  • Short PWM propagation delays
  • 3.3V/TTL compatible input thresholds
  • Integrated 100V half-bridge gate driver with 1Ω bootstrap diode
  • Low inductance and low resistance packaging for minimal operating lower losses
  • 100V PowerTrench® MOSFETs for clean switching waveforms

Applications

  • Telecom half or full-bridge DC-DC converters
  • Two-switch forward converters
  • Intermediate bus converters
  • Brick converters
  • High-current DC-DC Point of Load (POL) converters

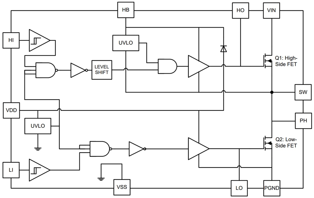
Simplified Block Diagram

Block Diagram - onsemi FDMF8811 Bridge Power Stage Module
Published: 2017-04-04 | Updated: 2025-12-12