onsemi NXH015F120M3F1PTG Silicon Carbide (SiC) Module

onsemi NXH015F120M3F1PTG Silicon Carbide (SiC) Module features 15mΩ/1200V M3S SiC MOSFET full-bridge topology and a thermistor with Al2O3 DBC in an F1 package. This power module features at +22V/-10V gate source voltage, 77A continuous drain current @ TC = 80°C (TJ = 175°C), 198W maximum power dissipation, and 12.7mm creepage distance. The NXH015F120M3F1PTG SiC MOSFET comes with pre-applied Thermal Interface Material (TIM) and without pre-applied TIM. The SiC module is Pb-free, Halide-free, and RoHS compliant. Typical applications include a solar inverters, uninterruptible power supplies, electric vehicle charging stations, and industrial power.

Features

  • 15mΩ/1200V M3S SiC MOSFET full−bridge
  • Al2O3 DBC
  • Includes thermistor
  • Options with pre-applied Thermal Interface Material (TIM) and without pre-applied TIM
  • Press-fit pins
  • Pb-free
  • Halide free
  • RoHS compliant

Applications

  • Solar inverters
  • Uninterruptible power supplies
  • Electric vehicle charging stations
  • Industrial power

Specifications

  • 1200V drain-source voltage
  • +22V/-10V gate source voltage
  • 77A continuous drain current @ TC = 80°C (TJ = 175°C)
  • 198W maximum power dissipation
  • -40°C to 75°C operating temperature range
  • 12.7mm creepage distance

Typical Characteristics

Performance Graph - onsemi NXH015F120M3F1PTG Silicon Carbide (SiC) Module

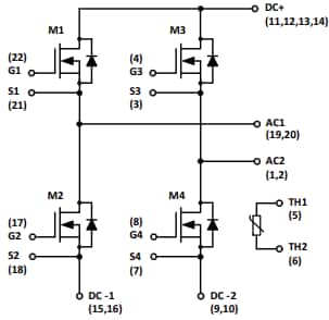
Schematic Diagram

Schematic - onsemi NXH015F120M3F1PTG Silicon Carbide (SiC) Module

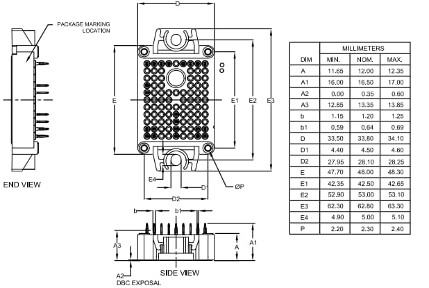
Dimension Diagram

Mechanical Drawing - onsemi NXH015F120M3F1PTG Silicon Carbide (SiC) Module
Published: 2025-05-14 | Updated: 2025-07-17