Nexperia NEX806 Quasi-Resonant Flyback Controllers
Nexperia NEX806 Quasi-Resonant Flyback Controllers are high-frequency PWM controllers designed for efficient power conversion. These Nexperia controllers automatically switch between Quasi-Resonant (QR), Discontinuous Conduction Mode (DCM), and Pulse Frequency Modulation (PFM) modes to maintain high efficiency across varying loads. With a wide supply voltage range of 10V to 83V, the devices are suitable for applications such as USB PD/QC chargers and AC/DC adapters. The NEX806 controllers feature comprehensive protection mechanisms, including over-voltage, over-current, and over-temperature protections, ensuring reliable operation in demanding environments.Features
- Wide 10V to 83V VCC range supports PD/PPS
- Direct GaN driver
- Valley switching operation in QR/DCM/PFM
- Burst mode with ultra-low operation current in light and no load
- 130kHz or 170kHz maximum frequency options
- Internal Soft Start (SST)
- Output Over Voltage Protection (OVP)
- Spread spectrum for better EMI
- Internal Over Temperature Protection (OTP)
- External OTP by NTC resistor
- VCC Over/Under Voltage Protection (VCC OV/UV)
- Line voltage brown-in/brown-out (BNI/BNO)
- Output Short Circuit Protection (SCP)
- CS Open/Short Protection
- Secondary Rectifier Short Protection (SRSP)
- Overload Protection (OLP)
- Overpower Protection (OPP) to meet LPS
- TSOT23-6 package
Applications
- USB PD/QC chargers
- AC/DC adapters for portable devices
- Auxiliary power for industrial and home equipment
Specifications
- Supply (VCC pin)
- 18V maximum on threshold voltage, 17V typical
- 8.4V typical off threshold voltage
- 9.4V maximum hold threshold voltage, 9V typical
- 83.5V to 93V OVP threshold voltage
- 99V maximum discharge threshold voltage, 94V typical
- 5V typical discharge threshold hysteresis voltage
- 5mA typical discharge current
- 8μA maximum startup current, 5μA typical
- 1.89mA to 3.22mA maximum normal operating current range
- 350μA maximum current in burst mode, 270μA typical
- Feedback input (FB pin)
- 5V typical open-circuit voltage
- 28kΩ typical internal pull-up resistor
- 0.3V typical voltage when DRV pulse is skipped
- 0.4V typical voltage when DRV pulse is resumed
- 3.5V typical overload protection threshold voltage
- 50ms typical overload protection deglitch time
- 5V/V typical divider ratio from FB to CS
- 4.3ms typical soft start time
- Current sense input (CS pin)
- 320ns typical leading edge blanking for PWM comparator
- 0.365V to 0.43V maximum current limit threshold range for PWM comparator
- 90ns typical leading edge blanking for OC fault protection
- 0.61V to 0.7V secondary rectifier (SR) short circuit fault protection
- 3x SR short-circuit fault deglitch cycles
- 0.04V typical short detection threshold
- 3x short fault deglitch cycles
- 127°C/W junction-to-ambient thermal resistance
- -40°C to +125°C operating junction temperature range
- Zero current detection (ZCD pin)
- 9μA typical valley detection threshold
- 2μs typical valley window time
- 96μA maximum brown-in detection threshold, 91μA typical
- 79μA to 91μA brown-out detection threshold range
- 50ms typical brown-out deglitch time
- 3.3V to 3.8V OVP threshold range
- 7x OVP deglitch cycles
- 0.3V typical output short-circuits protection threshold
- 7x output short-circuit protection deglitch cycles
- 20ms typical UVP/SCP blanking time during softstart
- Gate drive (DRV pin)
- 0.2V to 8V range
- 5.8V to 11.5V typical high-level clamp voltage range
- 350ns typical rise time
- 30ns typical fall time
- Control law
- Maximum switching frequency ranges
- 120kHz to 140kHz for NEX80601, NEX80611, and NEX80605
- 155kHz to 185kHz for NEX80602
- 20kHz to 30kHz minimum switching frequency range
- Maximum switching frequency ranges
- Over-temperature protection
- +155°C typical internal thermal shutdown threshold
- +30°C typical internal thermal shutdown hysteresis
- 1.5ms typical external OTP deglitch time
- ESD protection
- ±2000V HBM per ANSI/ESDA/JEDEC JS-001 Class 2, all pins except CS
- ±1500V HBM per ANSI/ESDA/JEDEC JS-001 Class 1C, CS pin only
- ±500V CDM per ANSI/ESDA/JEDEC JS-001 Class C2a
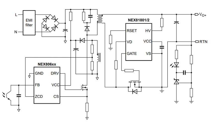
Application Circuit Diagram
Functional Block Diagram
Published: 2025-04-07
| Updated: 2025-04-14
