Qorvo QPA9126 Evaluation Board

Qorvo QPA9126 Evaluation Board evaluates the QPA9126 cascadable high linearity gain block amplifiers. The QPA9126 amplifiers provide very flat gain across a broad range of frequencies with the integration of a shut-down biasing capability. The QPA9126 evaluation board operates over a 3000MHz to 5000MHz typical frequency band. Typical applications include 5G m-MIMO, mobile infrastructure, repeater/DAS, general-purpose wireless, TDD/FDD system, and defense communication.

Features

  • Evaluates the QPA9126 gain block amplifiers
  • 3000MHz to 5000MHz typical frequency range
  • 15.4dB to 18.3dB small signal gain
  • 68mA device current (IDD)

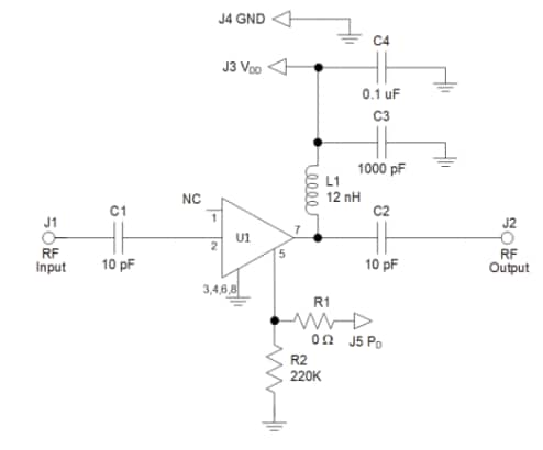
Schematic Diagram

Schematic - Qorvo QPA9126 Evaluation Board

Performance Graph

Performance Graph - Qorvo QPA9126 Evaluation Board
Published: 2019-11-28 | Updated: 2025-08-12