Qorvo QPC7331 Variable Cable Slope Equalizers

Qorvo QPC7331 Variable Cable Slope Equalizers are engineered to compensate frequency‑dependent cable loss in broadband networks. Operating over 5MHz to 834MHz, the Qorvo QPC7331 delivers an inverse cable-loss response with a typical slope range of 1.3dB to 18dB, enabling precise upstream equalization for DOCSIS 3.1/4.0 and CATV amplifier/transmission systems. Built on SOI technology, the QPC7331 combines high linearity (input IP3 up to 50dBm) with low insertion loss (typically 1.7dB at 834MHz) while maintaining 75Ω impedance and low power consumption (3mA typical) in a compact 14‑pin SMT package.

Features

  • 5MHz to 834MHz operational bandwidth range
  • Inverse cable loss frequency response
  • 18dB slope range
  • Low insertion loss
  • High linearity
  • 75Ω impedance for CATV applications
  • 5V single supply voltage
  • Low power consumption
  • 14-pin 6mm x 6mm x 1.375mm leadless SMT package
  • Compliant with the 2011/65/EU RoHS directive
  • Halogen-free and antimony-free
  • SVHC- and PFOS-free

Applications

  • CATV amplifier and transmission systems
  • DOCSIS 3.1 and DOCSIS 4.0 networks
  • Headend and distribution equipment
  • Fiber Deep and Node+0 architectures
  • Commercial RF systems

Specifications

  • 5V typical supply voltage
  • 3mA typical supply current
  • 24dBm to 27dBm maximum RF input power range
  • 1.3dB to 18dB typical slope range
  • 2.5dB maximum insertion loss, 1.7dB typical
  • 1dB maximum flatness, 0.6dB typical
  • -18dB typical input return loss
  • -16dB typical output return loss
  • +125°C maximum junction temperature
  • -30°C to +100°C operting mounting base temperature range
  • Moisture Sensitivity Level (MSL) 3
  • ESD ratings
    • Human Body Model (HBM) rating 2 per ESDA/JEDEC JS-001-2012
    • Charged Device Model (CDM) rating C3 per JEDEC JESD22-C101F

Functional Block Diagram

Block Diagram - Qorvo QPC7331 Variable Cable Slope Equalizers

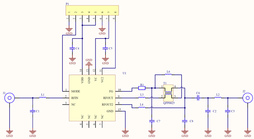
Application Schematic

Schematic - Qorvo QPC7331 Variable Cable Slope Equalizers
Published: 2026-01-13 | Updated: 2026-01-15