Renesas Electronics RAA211651 Integrated Switching Regulator

Renesas Electronics RAA211651 Integrated Switching Regulator features a Constant On-Time (COT) control scheme. The RAA211651 supports a wide range of input voltage from 4.5V to 60V and adjustable output voltage (0.8V to maximum duty cycle VIN). The device also features a very low quiescent current, typically 19µA at 24V input. The modulation scheme used allows for high efficiency at all output load levels, especially at light-load conditions.

Features

  • 4.5V to 60V input supply range
  • 0.8V reference voltage with 1% accuracy
  • Adjustable output voltage (0.8V to Dmax*VIN)
  • Modulator: Constant On-Time (COT)
  • Low quiescent current
  • Excellent line and load regulation
  • Selectable internal or external control loop compensation
  • Variable load-dependent switching frequency
  • Output Power-Good (PG) indicator
  • Programmable and optional fixed 2ms soft-start feature
  • Programmable startup and shutdown delay
  • Integrated LDO with bypass capability allowing for high-efficiency operation
  • Full protection: High-Side Overcurrent (HSOC) and low-side current protections in both directions, output Overvoltage Protection (OVP) and OutputUndervoltage Protection (OUVP), input Undervoltage Lockout (UVLO), and Over-Temperature Protection (OTP)
  • Optional 3.3V default VOUT using internal feedback
  • 28 Ld 4mmx5mm QFN package

Applications

  • Industrial power supplies
  • 48V industrial and computing PoL
  • Battery-powered applications
  • ATM, vending, and gaming machines
  • Robotics
  • Programmable logic controllers
  • After-market automotive

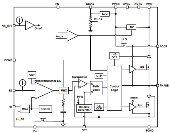
Block Diagram

Block Diagram - Renesas Electronics RAA211651 Integrated Switching Regulator
Published: 2021-09-01 | Updated: 2023-04-28