ROHM Semiconductor BD6964F Single-Phase Fan Motor Driver

ROHM Semiconductor BD6964F Single-Phase Fan Motor Driver is a full-wave driver that comes with the ability to drive a FAN motor silently by BTL soft switching. This motor driver also controls the rotational speed by PWM signals. The BD6964F motor driver features quick start function, lock protection and auto restart (without external capacitor), and lock alarm signal (AL) output. ROHM Semiconductor BD6964F Driver is suitable for PC, PC peripheral component (power supply, VGA card, and case FAN), BD player, and projectors.

Features

  • Drives FAN motor silently by BTL soft switching
  • Controls rotational speed by PWM signal
  • Quick start function
  • Lock protection and auto restart (without external capacitor)
  • Lock alarm signal (AL) output

Applications

  • PC, PC peripheral components (power supply, VGA card, and case FAN)
  • BD player and projectors

Specifications

  • 15V VCC (maximum)
  • 3.3V to 15V supply voltage range
  • 1A IOUT (maximum)
  • SOP8 package with 5mm x 6.2mm x 1.71mm dimensions
  • -40°C to +105°C operating temperature range

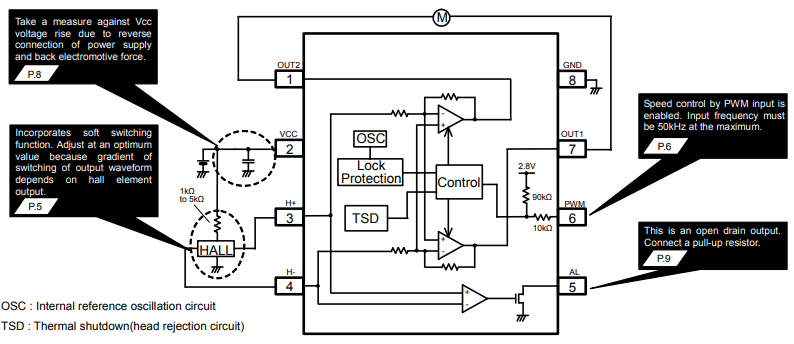
Block Diagram

Block Diagram - ROHM Semiconductor BD6964F Single-Phase Fan Motor Driver

Performance Graph

Performance Graph - ROHM Semiconductor BD6964F Single-Phase Fan Motor Driver
Published: 2020-04-14 | Updated: 2024-09-26