ROHM Semiconductor BD9036EFV-C Buck-Boost Switching Regulator

ROHM Semiconductor BD9036EFV-C Buck-Boost Switching Regulator features an impressively high withstand voltage and wide input range. The ROHM Semiconductor BD9036EFV-C can generate buck-boost output using just one inductor, making it ideal for various applications. The BD9036EFV-C also boasts a ±7% high accuracy switching frequency across its entire operating temperature range. This feature ensures optimal performance in even the harshest environments.

Features

  • 40V (maximum rating) power supply voltage
  • Automatically controlled buck-boost system
  • ±7% High accuracy switching frequency (Ta=-40°C~+125°C)
  • 100kHz~600kHz PLL circuit for external synchronization
  • Two-stage overcurrent protection through one external resistor
  • Various protection functions
  • Undervoltage, overvoltage output detection circuit, and constant output monitor pin (PGOOD)
  • AEC-Q100 qualified
  • Automotive microcontrollers, car audio and navigation system, LCD TV, PDP TVs, DVDs, PC, etc. applications

Specifications

  • 3.8V to 30V (initial startup is over 4.5V) input voltage range
  • 100kHz to 600kHz oscillation frequency
  • 0.8V ±1.5% reference voltage accuracy
  • 0μA (Typ.) circuit current at shutdown
  • -40℃ to +125℃ operating temperature range

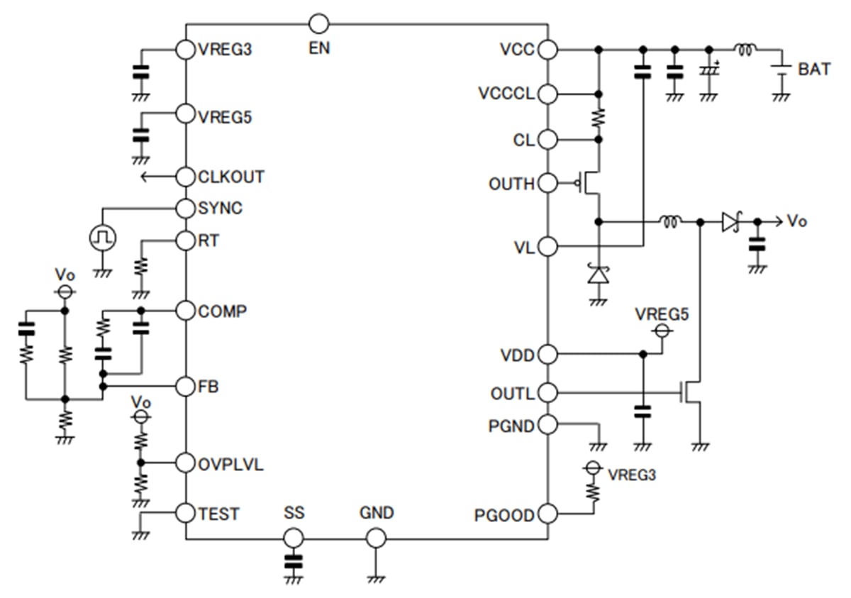
Typical Application Circuit

Application Circuit Diagram - ROHM Semiconductor BD9036EFV-C Buck-Boost Switching Regulator
Published: 2023-05-02 | Updated: 2023-05-19