ROHM Semiconductor ROHM BD9A100MUV Synchronous Buck DC/DC Converter
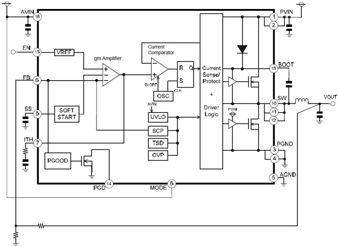
ROHM's BD9A100MUV Single Synchronous Buck DC/DC Converter is a synchronous buck switching regulator with built-in low on-resistance power MOSFETs. It is capable of providing current up to 1A. The SLLM control provides excellent efficiency characteristics in light-load conditions which make the product ideal for equipment and devices that demand minimal standby power consumption. The oscillating frequency is high at 1MHz using a small value of inductance. It is a current mode control DC/DC converter and features a high-speed transient response. Phase compensation can also be set easily.Features
- Synchronous Single DC/DC Converter
- SLLM (Simple Light Load Mode) Control
- Over Current Protection
- Short Circuit Protection
- Thermal Shutdown Protection
- Under Voltage Lockout Protection
- Adjustable Soft start Function
- Power Good Output
- VQFN016V3030 Package (Backside Heat Dissipation)
Applications
- Step-Down Power Supply for DSPs, FPGAs, Microprocessors, etc.
- Laptop PCs/ Tablet PCs/ Servers
- LCD TVs
- Storage Devices (HDDs/SSDs)
- Printers, OA Equipment
- Entertainment Devices
- Distributed Power Supply, Secondary Power Supply
Block Diagram
Published: 2015-01-20
| Updated: 2022-03-11
