ROHM Semiconductor BDxHA3MEFJ-C & BDxHA3VEFJ-C LDO Regulators
ROHM Semiconductor BDxHA3MEFJ-C and BDxHA3VEFJ-C Automotive Low Dropout (LDO) Regulators with variable and fixed output options. These regulators feature a high-accuracy reference voltage circuit, ±2% output accuracy, and a built-in Over-Current Protection (OCP) circuit. The BDxHA3MEFJ-C and BDxHA3VEFJ-C regulators also feature a built-in Thermal Shut Down (TSD) circuit, 0.3A maximum output current, and 0μA typical shutdown current. These AEC-Q100 qualified regulators operate from -40°C to 125°C temperature range and are available in a 4.90mm x 6mm x 1mm HTSOP-J8 package. The BDxHA3MEFJ-C and BDxHA3VEFJ-C LDO regulators are ideal for use in ceramic capacitors.Features
- High accuracy reference voltage circuit
- Built-in Over Current Protection (OCP) circuit
- Built-in Thermal Shut Down (TSD) circuit
- 4.5V to 8V input power supply voltage range
- 1.5V to 7V output voltage range (variable type)
- 2.5V/3.3V/5V output voltage (fixed type)
- 0.3A maximum output current
- 0μA typical shutdown current
- -40°C to 125°C operating temperature range
- 4.90mm x 6mm x 1mm HTSOP-J8 package
- AEC-Q100 qualified
- Ideal for use in ceramic capacitors
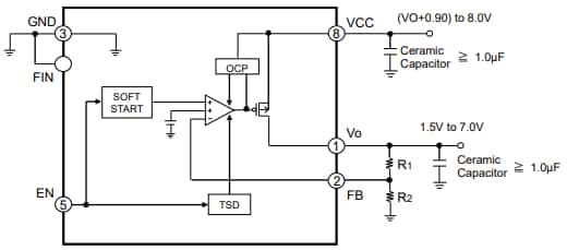
BD00HA3MEFJ-C and BD00HA3VEFJ-C (Variable Type) Block Diagram
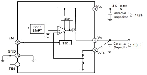
BDxHA3MEFJ-C and BDxHA3VEFJ-C (Fixed type) Block Diagram
Typical Application Circuit
Published: 2025-05-19
| Updated: 2025-06-26
