ROHM Semiconductor BV1Hx High Side Switches

ROHM Semiconductor BV1Hx AEC-Q100 PMICs (Power Management ICs) are high-side switches with an integrated CMOS control unit and power MOSFET mounted on a single chip. These devices feature a diagnostic output function for abnormality detection. The BV1Hx PMICs have a built-in overcurrent limit function, dual Thermal Shutdown (TSD) protection function, open load detection function, low power output-OFF function, and short-to-VCC detection functions. The BV1HJ045EFJ-C has an overcurrent limit of 5.0A to 12.0A. The BV1HL045EFJ-C and BV1HAL85EFJ have an overcurrent limit of 2.5A up to 6.5A.

The ROHM Semiconductor BV1Hx high-side load switches are available in an HTSOP-J8 package and are AEC-Q100 qualified for use in automotive and power management applications.

Features

  • AEC-Q100 qualified (Grade 1)
  • Monolithic power management IC with a control unit (CMOS) and power MOSFET mounted on a single chip
  • Built-in dual thermal shutdown (TSD) circuitry
    • Junction temperature protection
    • ΔTj protection detects sudden temperature rise of the Power-MOS
  • Built-in overcurrent protection function (OCP)
  • Built-in thermal shutdown protection function (TSD)
  • Built-in open load detection function
  • Built-in short-to-VBB detection function
  • Built-in low voltage output OFF function (UVLO)
  • Built-in reverse battery connection protection
  • Built-in diagnostic output
  • Overcurrent limit
    • BV1HJ045EFJ-C: 5.0A to 12.0A
    • BV1HL045EFJ-C: 2.5A to 5.5A
  • Low on-resistance single N-channel MOSFET Switch
  • -40°C to +150°C operating temperature range
  • 4.9mm x 6.0mm x 1.0mm HTSOP-J8 package

Applications

  • Resistance loads
  • Inductance loads
  • Capacitance loads
  • Power management
  • Automotive applications
  • Multifunction machines and TVs
  • Overcurrent monitoring of Various power lines 

Block Diagrams

ROHM Semiconductor BV1Hx High Side Switches

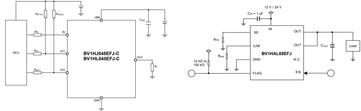
Typical Application Circuits

ROHM Semiconductor BV1Hx High Side Switches

Package Outline

Mechanical Drawing - ROHM Semiconductor BV1Hx High Side Switches
Published: 2021-03-16 | Updated: 2025-07-25