STMicroelectronics STSPIN9P1 75V Advanced Motor Drivers

STMicroelectronics STSPIN9P1 75V Advanced Motor Drivers are an extremely flexible platform that supports a wide range of low-voltage motors with power ratings up to 500W, including stepper, brushed, and brushless DC motors. Thanks to the integration of low RDS(ON) MOSFETs (16mΩ or 27mΩ, depending on the model), the BOM space savings compared to discrete solutions are substantial. The supply voltage is wide, ranging from 7V to 75V. These devices offer a set of pin-to-pin compatible half-bridge and full-bridge topologies, enabling coverage of a broad variety of applications.

The STMicroelectronics STSPIN9P1 includes pin-to-pin compatible half-bridge devices. Components in the STSPIN9P1 differ in RDS(ON), driving mode, and control features to enable the adoption of a tailored solution for each specific application. Despite the device's topological simplicity, each integrates a wide set of functional blocks and advanced features. All versions incorporate regulators, making the device fully self-supplied. A charge pump allows for unlimited high-side on time.

The integrated AFE, composed of a differential amplifier and a comparator, is designed to amplify the signal from a shunt resistor and compare it to a reference. In cases where versions with an integrated current limiter are used, the comparator output is used to implement a fixed off-time or a PWM trimming control strategy; otherwise, it is only available for the application on the COUT open-drain output.

All devices in the STSPIN9P1 family feature an adjustable slew rate, enabling optimization of the EMI/efficiency trade-off. This capability improves overall performance and accelerates customer design qualification. The devices are also fully protected thanks to UVLO (overcurrent protection and thermal shutdown). Additionally, open-load detection verifies proper motor connection when the power stage is disabled, providing dedicated signaling on the nOL output. The STSPIN9P1 products come in a compact 7mm x 7mm QFN package.

Features

  • 7V to 75V supply voltage range
  • Embedded power MOSFETs with scalable current ratings
    • 10ARMS, RDS(ON) = 16mΩ (typ.)
    • 6ARMS, RDS(ON) = 27mΩ (typ.)
  • Current limiter implementing PWM trimming or fixed OFF time control
  • Current sensing amplifier
  • Adjustable slew rate for improved EMI/efficiency trade-off
  • Full set of protections (overtemperature, overcurrent, and UVLO)
  • Open-load detection

Applications

  • Stage lighting
  • Factory automation
  • ATM and money handling machines
  • Textile machines
  • Home appliances
  • Robotics

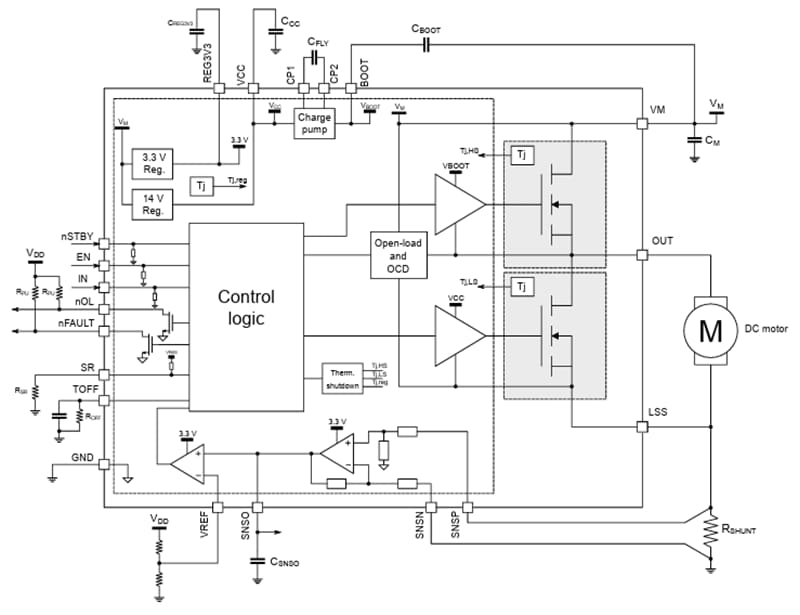
STPIN9P11/STSPINP15 Block Diagram

Block Diagram - STMicroelectronics STSPIN9P1 75V Advanced Motor Drivers

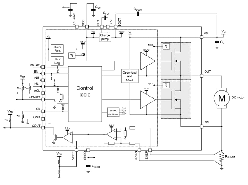
STSPIN9P13/STSPIN9P17 Block Diagram

Block Diagram - STMicroelectronics STSPIN9P1 75V Advanced Motor Drivers

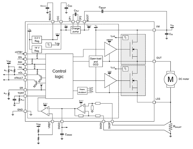
STSPIN12/STSPIN16 Block Diagram

Block Diagram - STMicroelectronics STSPIN9P1 75V Advanced Motor Drivers

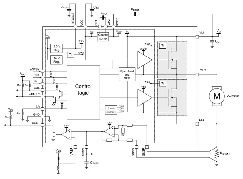
STSPIN14/STSPIN18 Block Diagram

Block Diagram - STMicroelectronics STSPIN9P1 75V Advanced Motor Drivers
Published: 2025-10-30 | Updated: 2026-03-24