STMicroelectronics AEK-POW-LDOV02J Evaluation Board
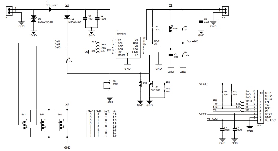
STMicroelectronics AEK-POW-LDOV02J Evaluation Board is based on L99VR02J automotive linear voltage regulator designed with configurable output voltage. This board features eight selectable fixed output voltages (0.8V, 1.2V, 1.5V, 1.8V, 2.5V, 2.8V, 3.3V, and 5V) with up to 500mA load current capability. The AEK-POW-LDOV02J evaluation board includes a enable pin, reset, watchdog, advanced thermal warning with output overvoltage detection, and fast output discharge. This evaluation board operates from -40°C to 175°C temperature range (Tj) and is suitable for electronic applications with high-temperature environments. Typical applications include microcontroller supplies, automotive display drivers, sensors, and infotainment processors.Features
- Protection and diagnostics functionalities:
- Enable pin
- Reset
- Watchdog
- Programmable short circuit output current (Ishort)
- Advanced thermal warning with output overvoltage detection
- Fast output discharge
- 0.8V, 1.2V, 1.5V, 1.8V, 2.5V, 2.8V, 3.3V, and 5V selectable fixed output voltages
- Up to 500mA load current capability
Applications
- Microcontroller supplies
- Automotive display drivers
- Sensors
- Infotainment processors
Block Diagram
Schematic Diagram
Published: 2023-05-23
| Updated: 2023-06-05
