STMicroelectronics LSM6DSO32 iNEMO Inertial Module
STMicroelectronics LSM6DSO32 iNEMO Inertial Module is a System-in-Package (SiP) combining a 3D digital accelerometer and 3D digital gyroscope into a single, compact, low-power chip. The LSM6DSO32 delivers best-in-class motion sensing that can detect orientation and gestures in order to empower application developers and consumers with features and capabilities that are more sophisticated than simply orienting their devices to portrait and landscape mode. The event-detection interrupts of this device enable efficient and reliable motion tracking and contextual awareness, implementing hardware recognition of free-fall events, 6D orientation, click and double-click sensing, activity or inactivity, stationary/motion detection, and wakeup events.
The LSM6DSO32 supports main OS requirements, offering real, virtual and batch mode sensors. In addition, the LSM6DSO32 can efficiently run the sensor-related features specified in Android, saving power and enabling faster reaction time. In particular, the LSM6DSO32 has been designed to implement hardware features such as significant motion detection, stationary/motion detection, tilt, pedometer functions, timestamping, and to support the data acquisition of an external magnetometer.
The LSM6DSO32 is available in a 2.5mm x 3.0mm plastic Land Grid Array (LGA) package, ideal for ultra-compact solutions.
Features
- Low 0.55mA power consumption in combo high-performance mode
- "Always-on" experience with low power consumption for both accelerometer and gyroscope
- Smart FIFO up to 9kbytes
- ±4g/±8g/±16g/±32g full scale
- ±125dps/±250dps/±500dps/±1000dps/±2000dps full scale
- 1.71V to 3.6V supply voltage range
- Independent 1.62V IO voltage supply
- SPI, I2C, and MIPI I3C serial interface with main processor data synchronization
- Advanced pedometer, step detector, and step counter
- Significant Motion Detection, Tilt detection
- Standard interrupts including free-fall, wakeup, 6D/4D orientation, click, and double-click
- Programmable finite state machine with accelerometer, gyroscope, and external sensors
- Embedded temperature sensor
- LGA-14L package
- Compact 2.5mm x 3mm x 0.83mm footprint
- ECOPACK, RoHS, and "Green" compliant
Applications
- Wearables, smart watches, and sports equipment
- Motion tracking and gesture detection
- Hard fall detection
- Sensor hub
- Navigation
- IoT and connected devices
- Smart power saving for handheld devices
Content Stream
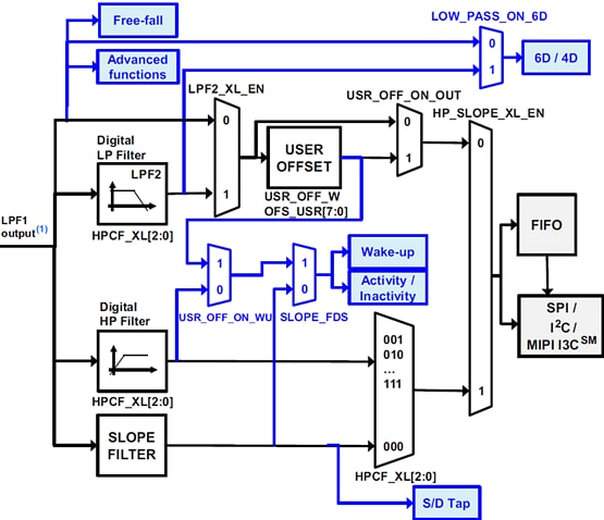
Block Diagram of Filters
Accelerometer Chain
Gyroscope Chain
Accelerometer Block Diagram
