STMicroelectronics STEVAL-GPT001V1 Thin-Film Solar Smart Watch
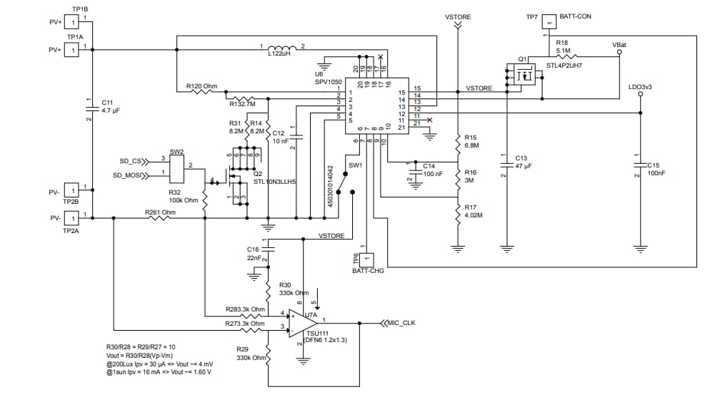
STMicroelectronics STEVAL-GPT001V1 Thin-Film Solar Smart Watch is based on the Sensor Tile Cradle with SPV1050TTR energy harvester and battery charger. The device features a silicon band and watch face attached to a set of thin-film solar modules that are extremely efficient, especially in indoor environments. The development kit simplifies prototyping, evaluation, and development of innovative solutions. Additionally, the STMicroelectronics STEVAL-GPT001V1 increases the system's autonomy and charges the battery.
The STEVAL-GPT001V1 cradleboard is designed to accept the tiny STEVALSTLCS01V1 SensorTile turnkey IoT sensor module. This demonstrates the powerful processing capabilities of the ultra-low-power STM32L4 microcontroller and BLUETOOTH® low-energy connectivity based on the BlueNRG network processor. The STEVAL-GPT001V1 also showcases the abilities of the MEMS motion, environmental sensors, and a digital microphone.
Features
- The development kit package includes
- Sensor Tile Cradle with SPV1050TTR energy harvester and battery charger
- Humidity and temperature sensor
- Gas gauge
- Lithium battery charger
- Micro-USB port
- ON/OFF switch
- Breakaway SWD connector
- 3.7V / 100mAh Li-Po battery
- SWD programming cable
- Silicon strap embedding the thin-film flexible solar modules and housing the SensorTile Cradle and the battery
- Works along with the STEVAL-STLCS01V1 SensorTile module (not included in the kit)
- It allows firmware debug/upload through the SWD connector and cable
- Software libraries and tools
- STSW-GPT001V1: dedicated SensorTile firmware package supporting different algorithms tailored to the on-board sensors and computation of system autonomy and charge stored in the battery
- FP-SNS-ALLMEMS1: STM32 ODE function pack
- FP-SNS-MOTENV1: STM32Cube function pack
- STBLESensor: iOS and Android demo apps
- BlueST-SDK: iOS and Android software development kit
- Compatible with STM32 ecosystem through STM32Cube support
- RoHS and WEEE-compliant
Additional Resources
Circuit Schematic
