Texas Instruments DRV8313 Triple Half-H-Bridge Driver

Texas Instruments DRV8313 Triple Half-H-Bridge Driver provides three individually controllable half-H-bridge drivers. It is intended to drive a three-phase brushless dc motor, though it can also be used to drive solenoids or other loads. Each output driver channel consists of N-channel power MOSFETs configured in a half-H-bridge configuration. The design brings the ground terminals of each driver to pins, to allow one to perform current sensing on each output. Current-limit circuitry or other functions are possible uses of an uncommitted comparator. The DRV8313 can supply up to 2.5A peak or 1.75A RMS output current per channel (with proper PCB heatsinking at 24V and 25°C) per half-H-bridge. The device provides internal shutdown functions for overcurrent protection, short-circuit protection, under-voltage lockout, and overtemperature. The DRV8313 comes in a 28-pin HTSSOP PowerPAD package.

Features

  • Three Half-H-Bridge driver IC
  • Drives 3-phase brushless DC motors
  • Individual Half-Bridge control
  • Pins for low-side current sensing
  • Low MOSFET on-resistance
  • 2.5A maximum drive current at 24V, 25°C
  • An uncommitted comparator can be used for current limit or other functions
  • Built-in 3.3V 10mA LDO regulator
  • 8V to 60V operating supply voltage range
  • Thermally enhanced surface-mount package

Applications

  • HVAC motors
  • Consumer products
  • Office automation machines
  • Factory automation
  • Robotics

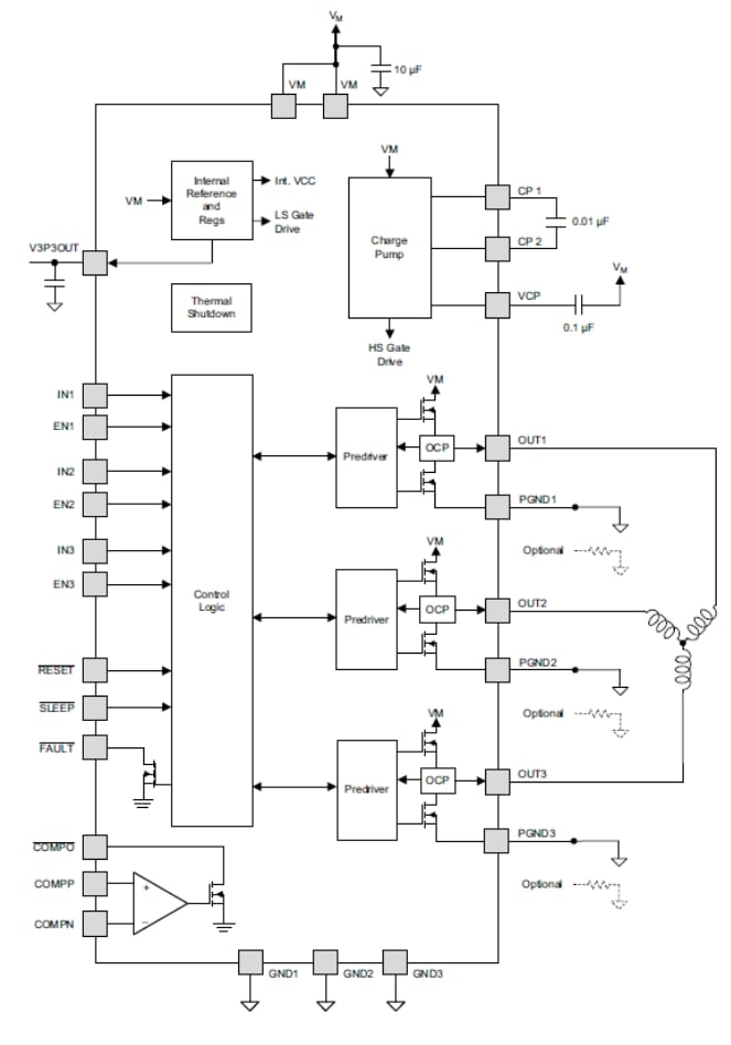
Block Diagram

Block Diagram - Texas Instruments DRV8313 Triple Half-H-Bridge Driver

TI Reference Designs Library

TI Reference Designs - Texas Instruments DRV8313 Triple Half-H-Bridge Driver
Published: 2013-01-21 | Updated: 2022-03-11